Vishay / BC Components MAL219699003E3 196 HVC ENYCAP™ Mini-Charger
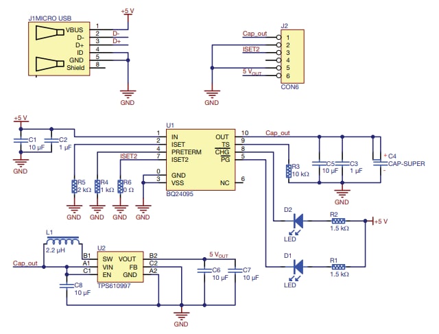
Vishay / BC Components MAL219699003E3 196 HVC ENYCAP™ Mini-Charger and Backup Demonstration Circuit is a fully transparent charger unit that uses a Texas Instruments BQ24095 charging IC and TI TPS610997 boost converter IC to boost the capacitor voltage up to a 5V constant output voltage. The Vishay / BC Components MAL219699003E3 196 HVC ENYCAP Mini-Charger and Backup Demonstration Circuit is equipped with a 90F / 4.2V 196 HVC ENYCAP hybrid energy storage capacitor, which is charged through the power input. This power input is compatible with a USB port. The charged energy is buffered in the 196 HVC capacitor and can be used for backup power. An independent fixed output voltage of 5V is created from the backup power of the hybrid capacitor by the TPS610997 synchronous boost converter IC, which provides a constant output voltage with very high efficiency.196 HVC ENYCAP Overview
Block Diagram
Schematic
Published: 2018-07-11
| Updated: 2023-03-06
