Toshiba TCR5AM 500mA CMOS Ultra-Low Drop-Out Regulator
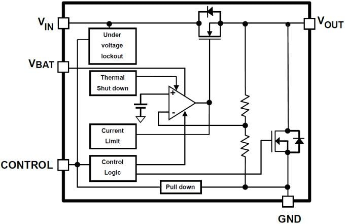
Toshiba TCR5AM 500mA CMOS Ultra-Low Drop-Out Regulator is a CMOS single-output voltage regulator with an on/off control input. It features ultra-low dropout voltage, low inrush current, and fast-load transient response. It's capable of driving up to 500mA. Other features include over-current protection, over-temperature protection, under-voltage-lockout, and auto-discharge function. The Toshiba TCR5AM series is offered in an ultra-small plastic mold package DFN5B (1.2x1.2x0.38mm). The device is ideal for portable applications that require high-density board assembly, such as cellular phones.Features
- Low drop-out voltage
- VIN-VOUT = 90mV (typ.) at 1.1V output, VBAT = 3.3V , IOUT = 300mA
- Low stand-by current (IB(OFF) = 2μA (max) at VBAT = 5.5V, VCT = 0V)
- Low quiescent bias current (IB = 40μA (typ.) at VBAT = 5.5V, IOUT = 0mA)
- Over-current protection
- Over-temperature protection
- Inrush current protection circuit
- Under-voltage-lockout function
- Auto-discharge function
- Pull down connection between CONTROL and GND
- Ultra-small package DFN5B (1.2x1.2x0.38mm)
Block Diagram
Published: 2015-03-10
| Updated: 2022-03-11
