Toshiba TCR3UF CMOS Linear Integrated Circuits
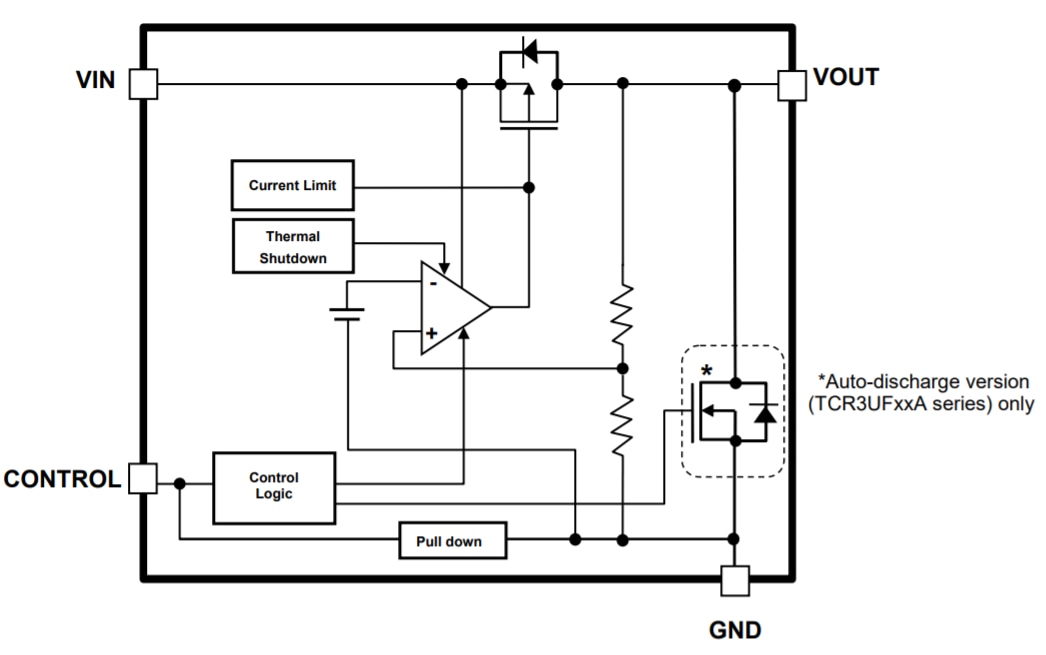
Toshiba TCR3UF CMOS Linear Integrated Circuits are single-output voltage regulators with an on/off control input. The TCR3UF features ultra-low quiescent bias current and low dropout voltage. These voltage regulators are available in fixed output voltages between 0.8V and 5.0V and can drive up to 300mA. The devices also feature overcurrent protection, a thermal shutdown function, and an auto-discharge option. The Toshiba TCR3UF series is offered in general-purpose package SMV (2.9mm x 2.8mm; t 1.1mm (typ.) and has a low dropout voltage of 206mV (3.3V output, IOUT = 300mA).Features
- Low quiescent bias current (IB = 0.34μA (typ.) at IOUT = 0mA, output voltage up to 1.5V)
- High ripple rejection ratio of 70dB at 0.8V output
- Fast load transient response -51/+36mV at 0.8V output, IOUT = 1mA ⇔ 50mA
- Low dropout voltage of VDO = 206mV (typ.) at 3.3V output, IOUT = 300mA
- Wide range output voltage line up (VOUT = 0.8 to 5.0V)
- High VOUT accuracy ±1.0 % (1.8V ≤ VOUT)
- Auto-discharge (TCR3UFxxA series) or non-discharge (TCR3UFxxB series) line up
- Overcurrent protection
- Thermal shutdown
- Inrush current reduction
- Pull down the connection between CONTROL and GND
- Ceramic capacitors can be used (CIN = 1 μF, COUT = 1μF)
- General purpose package SMV (SOT-25) (SC-74A)
Applications
- Portable applications
- IoT equipment
- Wearable devices
Block Diagram
Published: 2020-10-14
| Updated: 2024-11-25
