Texas Instruments UCC5870-Q1 IGBT/SiC MOSFET Gate Driver

Texas Instruments UCC5870-Q1 IGBT/SiC MOSFET Gate Driver is a functional safety compliant, isolated, highly configurable single-channel gate driver targeted to drive high power SiC MOSFETs and IGBTs in EV/HEV applications. Power transistor protections such as shunt resistor based over-current, NTC based over-temperature, and DESAT detection, including selectable soft turn off or two-level turn off during these faults. To further reduce the application size, the Texas Instruments UCC5870-Q1 integrates a 4A active Miller clamp during switching and an active gate pull-down while the driver is unpowered. An integrated 10-bit ADC enables monitoring up to six analog inputs and the gate driver temperature for enhanced system management. Diagnostics and detection functions are integrated to simplify the design of ASIL-D compliant systems. The parameters and thresholds for these features are configurable using the SPI interface, which allows the device to be used with nearly any SiC MOSFET or IGBT.

Features

  • Split output driver provide 15A peak source and 15A peak sink currents
  • Adjustable "on the fly" gate drive strength
  • Interlock and shoot-through protection with 150ns(max) propagation delay and programmable minimum pulse rejection
  • Primary and Secondary side active short circuit (ASC) support
  • Configurable power transistor protections
    • DESAT based short circuit protection
    • Shunt resistor based over-current and short circuit protection
    • NTC based over-temperature protection
    • Programmable soft turnoff (STO) and two-level turnoff (2LTOFF) during power transistor faults
  • Integrated diagnostics: Documentation available to aid ISO26262 system design up to ASIL-D
    • Built-in self-test (BIST) for protection comparators
    • IN+ to transistor gate path integrity
    • Power transistor threshold monitoring
    • Internal clock monitoring
    • Fault alarm (nFLT1) and warning (nFLT2) outputs
  • Integrated 4A active miller clamp or optional external drive for Miller clamp transistor
  • Advanced high voltage clamping control
  • Internal and external supply under-voltage and over-voltage protection
  • Active output pull-down and default low outputs with low supply or floating inputs
  • Driver die temperature sensing and over-temperature protection
  • 100kV/µs minimum common-mode transient immunity (CMTI) at VCM = 1000V
  • SPI based device reconfiguration, verification, supervision, and diagnosis
  • Integrated 10-bit ADC for power transistor temperature, voltage, and current monitoring
  • Certifications
    • 3750VRMS isolation for 1 minute per UL1577 (planned)

Applications

  • High-power IGBTs and SiC MOSFETs
  • HEV and EV traction inverter
  • HEV and EV power modules

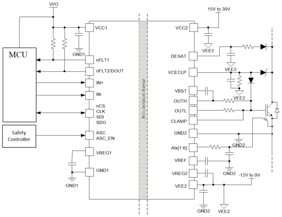
Simplified Schematic

Schematic - Texas Instruments UCC5870-Q1 IGBT/SiC MOSFET Gate Driver
Published: 2021-01-12 | Updated: 2025-03-06