Texas Instruments TPS6521855 Power Management IC (PMIC) for AM64x
Texas Instruments TPS6521855 Power Management IC (PMIC) for AM64x is a single chip, power-management IC (PMIC) specifically designed to support the AM64x line of processors in both portable (Li-Ion battery) and non-portable (5V adapter) applications. The Texas Instruments TPS6521855 is characterized across a –40°C to +105°C temperature range, making it suitable for various industrial applications.Features
- Three adjustable step-down converters with integrated switching FETs (DCDC1, DCDC2, and DCDC3)
- DCDC1 (1.1V default, up to 1.8A)
- DCDC3 (1.8V default, up to 1.8A)
- VIN range from 2.7V to 5.5V
- Adjustable output voltage range 0.85V to 1.675V (DCDC1 and DCDC2)
- Adjustable output voltage range 0.9V to 3.4V (DCDC3)
- Power save mode at light load current
- 100% duty cycle for lowest dropout
- Active output-discharge when disabled
- One adjustable buck-boost converter with integrated switching FETs (DCDC4)
- DCDC4 (1.8V default, up to 1.6A)
- VIN range from 2.7V to 5.5V
- Adjustable output voltage range from 1.175V to 3.4V
- Active output-discharge when disabled
- Two low-quiescent currents, high-efficiency step-down converters for battery backup domain (DCDC5, DCDC6)
- DCDC5 (1V output)
- DCDC6 (1.8V output)
- VIN range from 2.2V to 5.5V
- Supplied from system power or coin-cell backup battery
- Adjustable general-purpose LDO (LDO1)
- LDO1 (3.3V default up to 400mA)
- VIN range from 1.8V to 5.5V
- Adjustable output voltage range from 0.9V to 3.4V
- Active output-discharge when disabled
- Low-voltage load switch (LS1) with 350mA current limit
- VIN range from 1.2V to 3.6V
- 110mΩ (Max) switch impedance at 1.35V
- 5V load switch (LS2) with 100mA or 500mA selectable current limit
- VIN range from 2.7V to 5.5V
- 500mΩ (Max) switch impedance at 5V
- High-voltage load switch (LS3) with 100mA or 500mA selectable current limit
- VIN range from 1.8V to 10V
- 500mΩ (Max) switch impedance
- Supervisor with built-in supervisor function monitors
- DCDC1, DCDC2 ±4% tolerance
- DCDC3, DCDC4 ±5% tolerance
- LDO1 ±5% tolerance
- Protection, diagnostics, and control
- Undervoltage Lockout (UVLO)
- Always-on push-button monitor
- Overtemperature warning and shutdown
- Separate Power-Good output for backup and main supplies
- I2C interface (address 0x24)
Applications
- Grid infrastructure
- Appliances
- Human-Machine Interface (HMI)
- Industrial automation
- Electronic Point of Sale (ePOS)
- Test and measurement
- Personal navigation
- Industrial communications
- Connected industrial drives
Videos
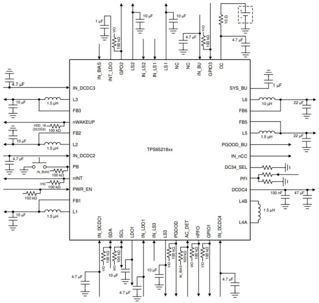
Simplified Schematic
Published: 2021-06-04
| Updated: 2022-09-07
