Texas Instruments TPS6380x High-Efficiency Buck-Boost Converters
Texas Instruments TPS6380x High-Efficiency Buck-Boost Converter is a high-efficiency, high-output current buck-boost converter. The device is used when the input voltage is higher, equal, or lower than the output voltage. Output currents up to 2A are supported over a wide voltage range. The TPS6380x limits the peak current at 4.5A in Boost-Mode and 3.5A in Buck-Mode. The device is adjusted to the programmed output voltage. The TPS6380x automatically changes from the buck to boost operation based on the input voltage. The device remains in a 3-cycle buck-boost mode when the input voltage is approximately equal to the output voltage. The transitions happen seamlessly and avoid unwanted toggling within the modes. The TPS6380x comes in a 1.4mm x 2.3mm package. The device works with tiny passive components to keep the overall solution size small.Features
- 1.3V to 5.5V (> 1.8V for Device start-up) input voltage range
- 1.8V to 5V Adjustable output voltage range
- 2A Output current for VIN ≥ 2.3V, VOUT = 3.3V
- High efficiency over the entire load range
- 11µA Operating quiescent current
- Power save mode with mode selection
- Peak current buck-boost mode architecture
- Seamless transition within operation modes
- Wide output capacitor selection
- Forward and reverse current operation
- Safety and robust operation features
- Integrated soft start
- Over-temperature and over-voltage-protection
- True shutdown function with load disconnect
- Tiny solution size
- 1.4mm x 2.3mm Package size
- Small 0.47µH inductor, single 22µF output capacitor
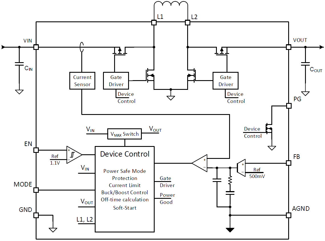
Functional Block Diagram
Published: 2018-11-02
| Updated: 2024-06-12
