Texas Instruments TPS631010/TPS631011 Buck-Boost Converter

Texas Instruments TPS631010/TPS631011 Buck-Boost Converter is a constant frequency peak current mode control buck-boost converter in a tiny wafer chip scale package. This buck-boost converter operates at a 1.5A output current and a 1.6V to 5.5V input voltage range. The TPS631010/TPS631011 converter automatically operates in boost, buck, or 3-cycle buck-boost mode when the input voltage is approximately equal to the output voltage. This buck-boost converter operates at 8μA quiescent current and power save mode power, enabling the highest efficiency for light to no-load conditions. The TPS631010/TPS631011 converter is ideal for TWS, system pre-regulator, point-of-load regulation, fingerprint, camera sensors, and voltage stabilizers.

Features

  • 1.6V to 5.5V input voltage range
    • Device input voltage >1.65V for start-up
  • 1.2V to 5.5V output voltage range (adjustable)
  • High output current capability, 3A peak switch current
    • 2A output current for VIN ≥ 3V, VOUT = 3.3V
    • 1.5A output current for VIN ≥ 2.7V, VOUT = 3.3V
  • High efficiency over the entire load range
    • 8μA typical quiescent current
    • Automatic power save mode and forced PWM mode configurable
  • Peak current buck-boost mode architecture
    • Seamless mode transition
    • Forward and reverse current operation
    • Start-up into pre-biased outputs
    • Fixed-frequency operation with 2MHz switching
  • Safety and robust operation features
    • Overcurrent protection and short-circuit protection
    • Integrated soft start with active ramp adoption
    • Overtemperature protection and overvoltage protection
    • True shutdown function with load disconnect
    • Forward and backward current limit
  • -40°C to 125°C operating temperature range
  • Small solution size
    • Small 1µH inductor
    • 1.803mm x 0.905mm in WCSP

Applications

  • TWS
  • System pre-regulator
    • Smartphones, tablets, terminals, and telematics
  • Point-of-load regulation
    • Wired sensor, port/cable adapter, and dongle
  • Fingerprint and camera sensors
    • Electronic smart lock and IP network camera
  • Voltage stabilizer
    • Datacom, optical modules, and cooling/heating

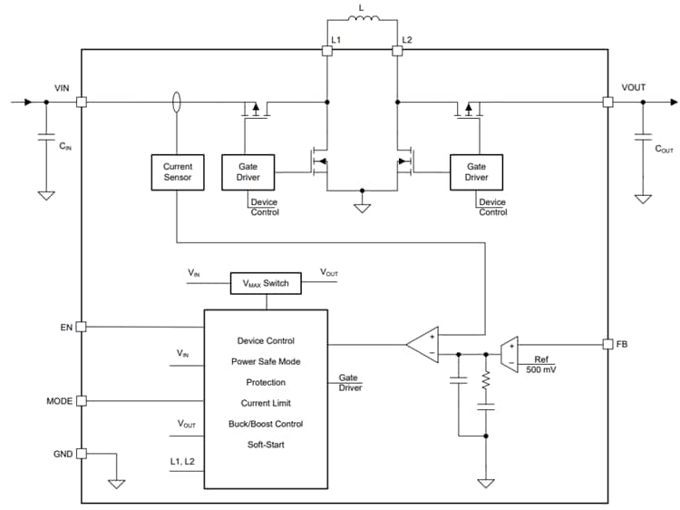
Block Diagram

Block Diagram - Texas Instruments TPS631010/TPS631011 Buck-Boost Converter

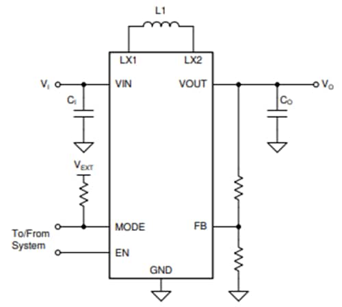
Typical Application Circuit

Application Circuit Diagram - Texas Instruments TPS631010/TPS631011 Buck-Boost Converter
Published: 2023-02-17 | Updated: 2024-01-23