Texas Instruments TPS61382-Q1 400kHz 40V 15A Boost Converter

Texas Instruments TPS61382-Q1 400kHz 40V 15A Boost Converter is an automotive bi-directional boost converter/buck charger with a battery state-of-health detection function, suitable for backup power applications such as the TBOX. The converter supports an absolute maximum voltage up to 40V on the VOUT pin to withstand load-dump and supports connecting to a 12V car battery. The TPS61382-Q1 integrates an I2C configurable buck/LDO charger supporting NiMH, Li-Ion, LiFePO4, and supercapacitors.

The TPS61382-Q1 integrates a boost function that operates over 0.5V to 3.8V backup battery (BUB) voltage and 5-12V output voltage. The device employs a fixed-frequency peak current control scheme with optional spread spectrum to minimize EMI. The boost function supports a programmable average current limit of 5A to 15A.

The Texas Instruments TPS61382-Q1 integrates a battery health detection feature, which discharges the battery with a constant current and detects the voltage drop across the battery's internal resistance. The TPS61382-Q1 is available in a 3mm × 4mm QFN package with a wettable flank. A typical application for the TPS61382-Q1 is an emergency call (eCall).

Features

  • AEC-Q100 qualified for automotive applications with a device temperature grade 1 (–40°C to 125°C ambient operating temperature range)
  • I2C programmable buck/LDO charger
    • Supports charger input voltage (VOUT Pin) up to 21V, absmax up to 40V to withstand load dump
    • Supports multi-chemistry battery charging profile of one or two cell NiMH, one cell Li-Ion, LiFePO4, one cell super capacitor
    • Programmable charging current up to 3A
    • Battery voltage operating range of 0V to 3.8V
    • Programmable charging timer up to 32h
    • NTC thermistor input to monitor battery temperature
  • Programmable boost converter supporting a 12V car battery backup power system
    • Programmable output voltage range: 5V to 12V
    • Programmable boost average input current limit from 5A to 15A
    • BUB voltage in boost mode is 0.5V to 3.8V
      • Minimum 3V for startup when VOUT < 2.8V
      • Minimum 1V for startup when VOUT > 2.8V
    • < 20µs automatic transition into the boost mode when the 12V system voltage drops
  • Backup battery state-of-health(SOH) detection
    • Adjustable discharge current from 0A to 1.5A
    • Multi-signal analog output (AVI pin) of battery voltage, discharge current, and battery temperature
  • Lower quiescent current and leakage current
    • 20µA quiescent current in standby mode
    • < 1µA shutdown current
    • < 1µA leakage current for pins connected to the backup battery
  • EMI mitigation
    • 400kHz fixed switching frequency
    • Optional programmable spread spectrum
  • 3mm × 4mm 25-pin package with a wettable flank

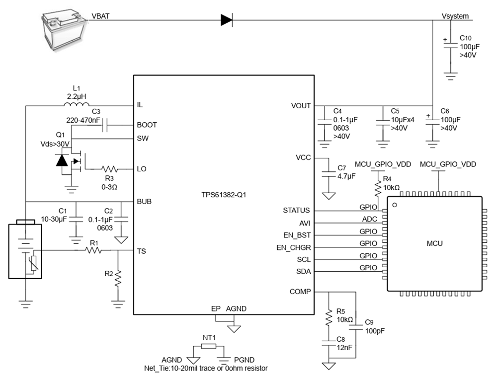
Typical Application Circuit

Application Circuit Diagram - Texas Instruments TPS61382-Q1 400kHz 40V 15A Boost Converter
Published: 2025-12-12 | Updated: 2025-12-24