Texas Instruments TPS56x209 Step-Down Voltage Regulators
Texas Instruments TPS56x209 Synchronous Step-Down Voltage Regulators are simple, easy-to-use, 2A and 3A synchronous step-down converters in a 6-pin SOT-23 package. The devices are optimized to operate with minimum external component counts and are optimized to achieve low standby current. These switch-mode power supply (SMPS) devices employ D-CAP2™ mode control, providing a fast transient response. It also supports both low equivalent series resistance (ESR) output capacitors such as specialty polymer and ultra-low ESR ceramic capacitors with no external compensation components. Texas Instruments TPS56x209 always operates in continuous conduction mode, which reduces the output ripple voltage in light load compared to discontinuous conduction mode.Features
- TPS562209 - 2A converter with integrated 122mΩ and 72mΩ FETs
- TPS563209 - 3A converter with integrated 68mΩ and 39mΩ FETs
- D-CAP2™ Mode Control for Fast Transient Response
- 4.5V to 17V Input Voltage Range
- 0.76V to 7V Output Voltage Range
- 650 kHz Switching Frequency
- Low Shutdown Current Less than 10µA
- 1% Feedback Voltage Accuracy (25°C)
- Startup from Pre-Biased Output Voltage
- Cycle By Cycle Over-current Limit
- Hiccup-mode Under Voltage Protection
- Non-latch OVP, UVLO, and TSD Protections
- 1.0ms Fixed Soft-Start
Applications
- Digital TV Power Supply
- High Definition Blu-ray Disc™ Players
- Networking Home Terminal
- Digital Set-Top Box (STB)
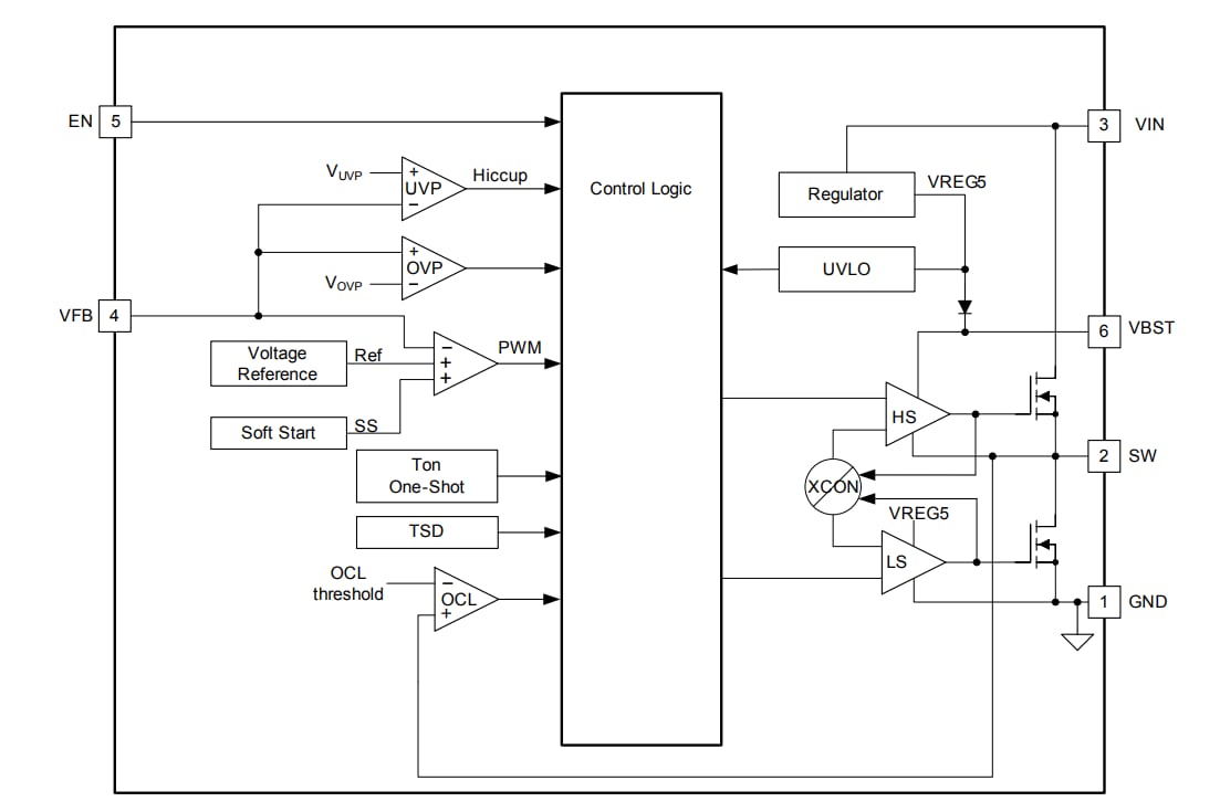
Block Diagram
Published: 2014-11-12
| Updated: 2022-03-11
