Texas Instruments TPS5516x-Q1 Buck-Boost DC-DC Converters

Texas Instruments TPS5516x-Q1 Buck-Boost DC-DC Converters provide a stable power-supply output from a wide varying input-power supply, such as an automotive car battery. The buck-boost overlap control ensures the automatic transition between step-down and step-up mode with optimal efficiency. The TPS55165-Q1 output voltage can be set to a fixed level of 5V or 12V. The Texas Instruments TPS55160-Q1 and TPS55162-Q1 devices have a configurable output voltage ranging from 5.7V to 9V set by an external resistive divider.

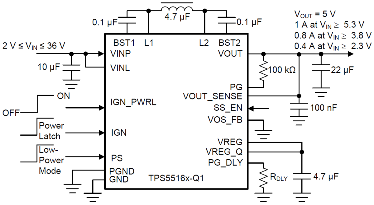
Output currents can be as high as 1A for a normal car battery voltage and can be maintained at 0.4A for lower input voltages, such as those for common battery-cranking profiles. The buck-boost converter is based on a fixed-frequency, pulse-width-modulation (PWM) control circuit using synchronous rectification to obtain maximum efficiency. The switching frequency is set to 2MHz (typical), allowing for a small inductor with less board space.

Features

  • Qualified for Automotive Applications
  • AEC-Q100 Qualified with the Following Results
    • Device Temperature Grade 1: –40°C to +125°C Ambient Operating Temperature
    • Device HBM ESD Classification Level 2
    • Device CDM ESD Classification Level C4B
  • 2V to 36V Input Voltage Range for VOUT = 5V
  • 5V or 12V Fixed Output Voltage (TPS55165-Q1)
  • Adjustable Output Voltage Options from 5.7V to 9V (TPS55160-Q1 and TPS55162-Q1)
  • Up to 85% Efficiency
  • 1A Output Current for VOUT = 5V and VIN ≥ 5.3V
  • 0.8A Output Current for VOUT = 5V and VIN ≥ 3.8V
  • 0.4A Output Current for VOUT = 5V and VIN ≥ 2.3V
  • Automatic Transition Between Step-Down and Step-Up Mode
  • Low-Power Mode for Improved Efficiency at Light Load Conditions (TPS55160-Q1 and TPS55165-Q1)
  • Device Quiescent Current Less than 15µA in Low-Power Mode (TPS55160-Q1 and TPS55165-Q1)
  • Device Shutdown Current Less than 3µA
  • Forced Fixed-Frequency Operation at 2MHz
  • Selectable Spread Spectrum (TPS55160-Q1 and TPS55165-Q1)
  • Wake-up Through IGN With Power-Latch Function
  • Smart Power-Good Output With Configurable Delay Time
  • Overtemperature Protection and Output Overvoltage Protection
  • Available in Easy-to-Use 20-Pin HTSSOP PowerPAD™ Package

Applications

  • Infotainment and Cluster
  • Body Electronics and Gateway Modules
  • Industrial Applications With Fluctuating Input Voltage
  • Solar-to-Battery Charging
  • Li-Ion Battery Packs

Simplified Schematic

Schematic - Texas Instruments TPS5516x-Q1 Buck-Boost DC-DC Converters
Published: 2018-01-18 | Updated: 2022-10-19