The TI TPS54J060 Buck Converters feature high-performance integrated MOSFETs, an accurate ±1% 900mV reference, and a junction temperature range between –40°C and +125°C. Additionally, the TPS54J060 includes a very low external component count, fast load transient response, accurate load and line regulation, and auto-skip or FCCM mode operation. The device further features adjustable soft-start control and external compensation, which is unnecessary to support all-ceramic capacitor designs.
The TPS54J060 Converters are offered in a 14-pin QFN 2mm × 3mm package.
Features
- 2.7V to 16V input range with external bias ranging from 3.3V to 3.6V
- 4V to 16V input range without external bias
- Integrated MOSFETs support 6A continuous output current
- D-CAP3™ control mode with a fast load-step response
- Supports all-ceramic output capacitors
- Reference voltage 900mV ±1% tolerance from -40°C To +125°C junction temperature
- 0.9V to 5.5V output voltage range
- Auto-skipping Eco-mode™ for high light-load efficiency
- Programmable current limit through an external resistor
- Selectable frequency settings (600kHz, 1100kHz, 2200kHz)
- Internal fixed, external adjustable soft-start
- Safe pre-biased start-up capability
- A built-in circuit allows slow output discharge
- Open-drain power-good output
- Latch-off for OC, UV, and OV faults
- Fully RoHS-compliant
- 2mm × 3mm, 14-Pin Hotrod™ package with 0.5mm pitch
Applications
- Server and cloud-computing POLs
- Broadband, networking, and optical
- Wireless infrastructure
- Industrial PC
- IP network camera
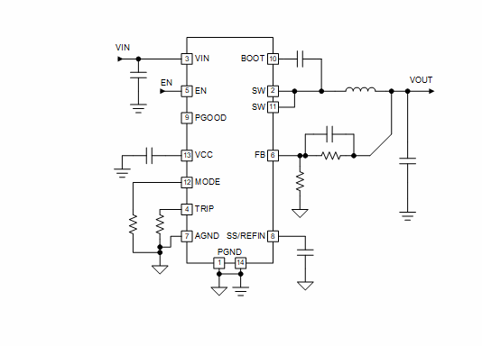
Simplified Schematic
Block Diagram
Published: 2020-12-22
| Updated: 2024-10-24

