Texas Instruments TPS53317A SWIFT™ Synchronous Step-Down Converter
Texas Instruments TPS53317A SWIFT™ Synchronous Step-Down Converter is a FET-integrated synchronous buck regulator designed mainly for DDR termination. It can provide a regulated output at ½VDDQ with sink and source capability. The device employs D-CAP+ mode operation that provides ease of use, low external component count, and fast transient response. The device can also be used for other point-of-load (POL) regulation applications requiring up to 6A. In addition, the device supports full (6A) output sinking current capability with tight voltage regulation. The Texas Instruments TPS53317A SWIFT™ Synchronous Step-Down Converter supports input voltages up to 6.0V with adjustable output voltages from 0.45V to 2.0V.Features
- TI-proprietary integrated MOSFET and packaging technology
- Supports DDR memory termination with up to 6A continuous output source or sink current
- External tracking
- Minimum external component count
- 0.9V to 6V conversion voltage range
- D-CAP+ mode architecture
- Supports all MLCC output capacitors and SP/POSCAP
- Selectable SKIP mode or forced CCM
- Optimized efficiency at light and heavy loads
- Selectable 600kHz or 1MHz switching frequency
- Selectable overcurrent limit (OCL)
- Overvoltage, over-Temperature, and hiccup undervoltage protection
- Adjustable output voltage from 0.45V to 2V
- 3.5mm × 4mm, 20-pin, VQFN package
Applications
- Memory termination regulator for DDR, DDR2, DDR3, DDR3L, and DDR4
- VTT terminations
- Low-voltage applications for 0.9V to 6V input rails
Simplified Application Circuit
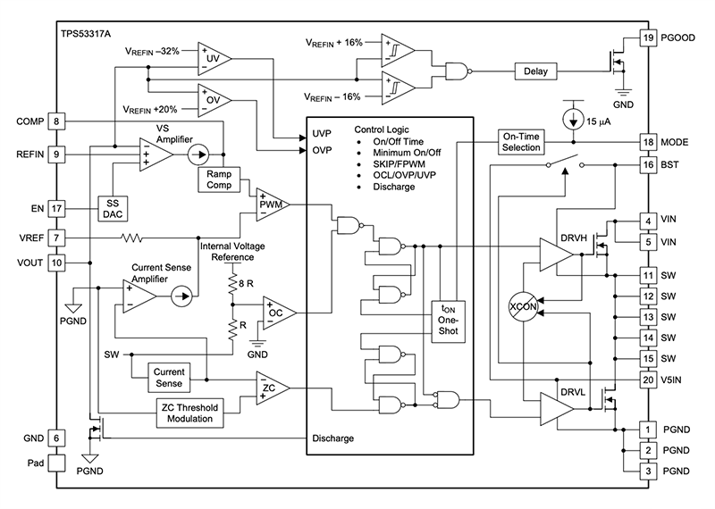
Functional Block Diagram
Published: 2016-01-15
| Updated: 2022-03-11
