Texas Instruments TPS51200 Sink/Source DDR Termination Regulator
Texas Instruments TPS51200 Sink/Source DDR Termination Regulator is specifically designed for low-input voltage, low-cost, low-noise systems where space is a crucial consideration. The TPS51200 maintains a fast transient response and only requires a minimum output capacitance of 20µF. The TPS51200 supports a remote sensing function. This device also supports all power requirements for DDR, DDR2, DDR3, Low-Power DDR3, and DDR4 VTT bus termination. The Texas Instruments TPS51200 provides an open-drain PGOOD signal to monitor the output regulation and an EN signal that can be used to discharge VTT during S3 (suspend to RAM) for DDR applications.Features
- Input voltage supports 2.5V rail and 3.3V rail
- 1.1V to 3.5V VLDOIN voltage range
- Sink and source termination regulator includes droop compensation
- Requires minimum output capacitance of 20µF (typically three × 10µF MLCCs) for memory termination applications (DDR)
- PGOOD to monitor output regulation
- EN input
- REFIN input allows for flexible input tracking either directly or through a resistor divider
- Remote sensing (VOSNS)
- ±10mA buffered reference (REFOUT)
- Built-in soft-start, UVLO, and OCL
- Thermal shutdown
- Supports DDR, DDR2, DDR3, DDR3L, low-power DDR3, and DDR4 VTT applications
- 10-pin VSON package with thermal pad
Applications
- Memory termination regulator for DDR, DDR2, DDR3, DDR3L, low-power DDR3 and DDR4
- Notebooks, desktops, and servers
- Telecom and datacom
- Base stations
- LCD-TVs and PDP-TVs
- Copiers and printers
- Set-top boxes
Datasheets
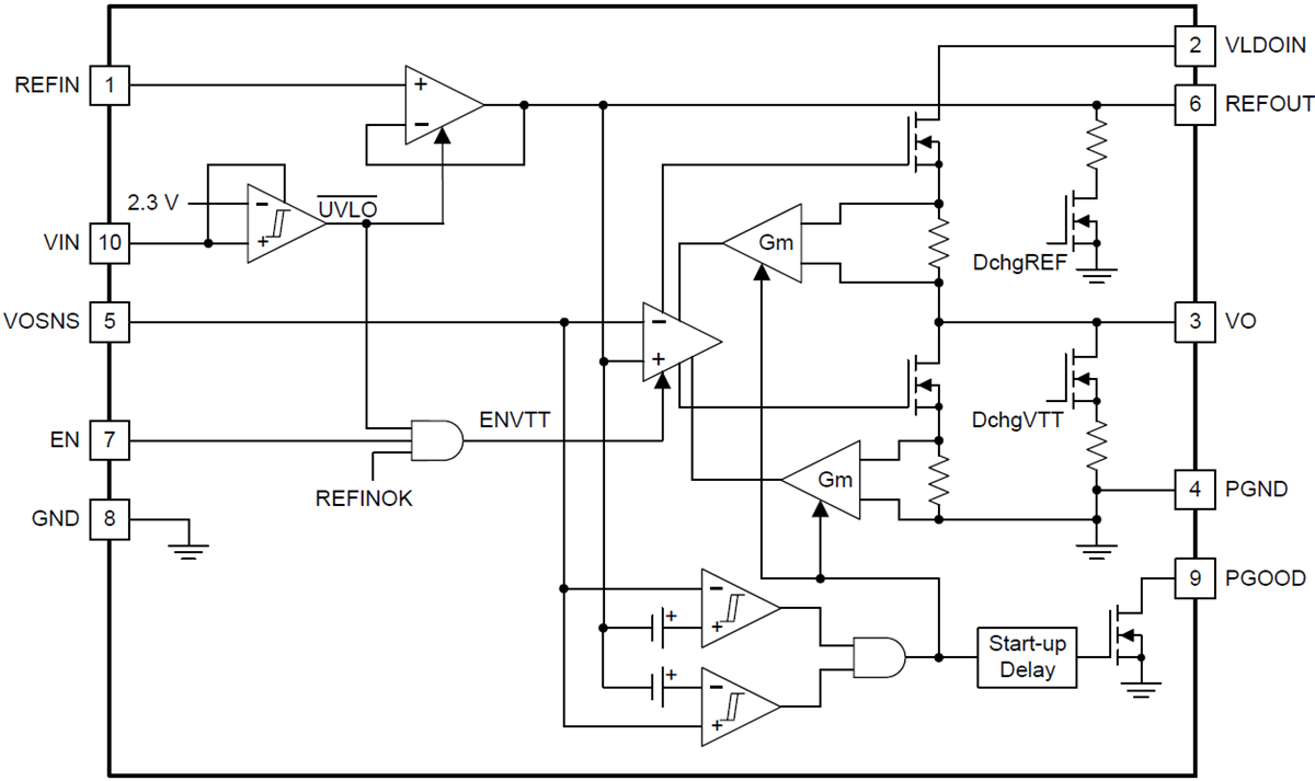
Functional Block Diagram
Published: 2017-03-10
| Updated: 2025-08-01
