Texas Instruments TPS22950x/TPS22950x-Q1 5.5V 2A Load Switches
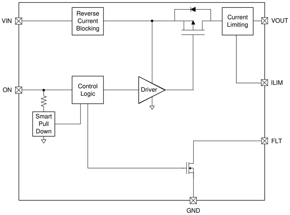
Texas Instruments TPS22950x/TPS22950x-Q1 5.5V 2A Load Switches are small, single-channel load switches with robust protection against fault cases with adjustable output current limiting, reverse current blocking, and thermal shutdown. The switch ON state is controlled by a digital input that is capable of interfacing directly with low-voltage control signals. When power is first applied, a Smart Pull Down is used to keep the ON pin from floating until system sequencing is complete. Once the pin is deliberately driven High (>VIH), the Smart Pull Down will be disconnected to prevent unnecessary power loss. Texas Instruments TPS22950x/TPS22950x-Q1 are available in a standard WCSP package characterized for operation over an ambient temperature range of –40°C to 125°C.
Features
- Qualified for automotive applications
- AEC-Q100 qualified:
- Device temperature grade 1 of –40°C to 125°C ambient operating temperature range
- Thermal Shutdown (TSD)
- ON-Resistance (RON)
- RON at VIN = 5V: 34mΩ (typ)
- RON at VIN = 3.3V: 41mΩ (typ)
- Slow turn ON timing limits inrush current (typ)
- tON at VIN = 5V (800us)
- tON at VIN = 3.3V (550us)
- 1.8V to 5.5V input operating voltage range (VIN)
- 0.05A to 3.5A (typ) output current limit (ILIMIT)
- Always-ON true Reverse Current Blocking (RCB)
- Fault Indication (FLT)
- 150Ω quick output discharge (QOD)
- Smart ON pin pull down (RPD,ON)
- 50nA (max) ON ≥ VIH (ION)
- 500kΩ (typ) ON ≤ VIL (RPD,ON)
- Low power consumption
- 40uA (typ) ON state (IQ)
- 0.2uA (typ) OFF state (ISD)
Applications
- Personal electronics
- Tablets
- Notebooks
- Game consoles
- Accessories
- Infotainment and cluster head unit
- Automotive cluster display
- ADAS surround view system ECU
- Body control module and gateway
Datasheets
Functional Block Diagram
