Texas Instruments TMP390EVM/TMP392EVM Switch Evaluation Modules
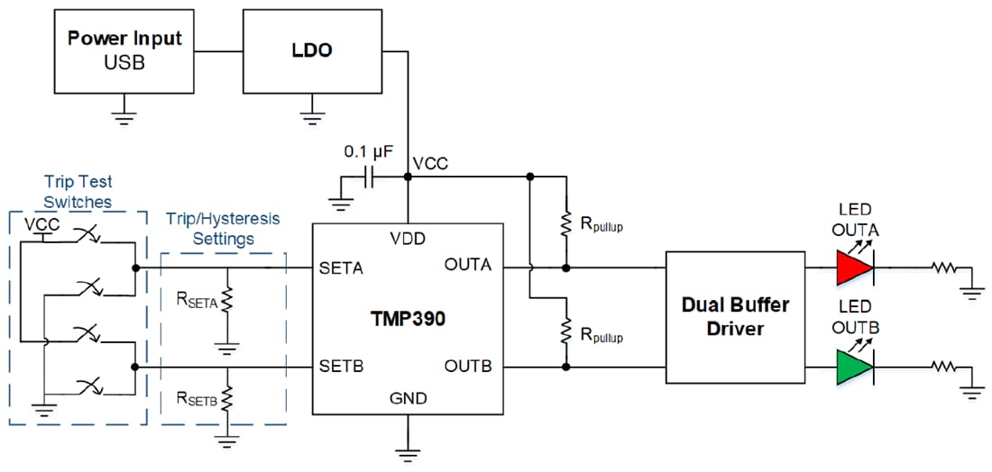
Texas Instruments TMP390EVM/TMP392EVM Switch Evaluation Modules (EVMs) are plug-and-play systems to test and evaluate the TMP390 or TMP392 analog temperature switch. Texas Instruments TMP390EVM/TMP392EVM features resistor-programmable inputs for the dual-channel switch with hot and cold trip settings. The evaluation module can be plugged into a USB port to supply power to the board or may be powered externally. Trip tests are available for both channels utilizing the onboard pushbuttons with LED indicators at the output of the TMP390 or TMP392 to show when the sensor trips. The sensor is located on a breakout board that can be separated from the main PCB board to allow for prototyping. Neither evaluation module requires any calibration or software programming, as the trip points are set physically with resistors, which may be replaced to test at other temperature thresholds.Features
- Dual-channel trip-point settings
- Manual trip test
- Manual reset
- USB or external power supply options
- Detachable sensor board for prototyping
Kit Contents
- TMP390EVM or TMP392EVM evaluation module
- USB extension cable
User Guides
Block Diagram
Additional Resources
Published: 2019-12-19
| Updated: 2024-02-12
