Texas Instruments TLVx379 Low-Voltage Operational Amplifiers

Texas Instruments TLVx379 Low-Voltage Operational Amplifiers are a family of single, dual, and quad operational amplifiers that represent a cost-optimized generation of low-voltage and micropower amplifiers. These devices operate on a supply voltage as low as 1.8V (±0.9V) and consuming an extremely low quiescent current of 4µA per channel. By doing this, these amplifiers are well-suited for power-sensitive applications. In addition, the rail-to-rail input and output capability allow the Texas Instruments TLVx379 family to be used in virtually any single-supply application. These devices are specified with an operating temperature from –40°C to +125°C.

Features

  • Cost-optimized precision amplifiers
  • 4µA (typ.) micropower
  • 0.8mV (typ.) low offset voltage 
  • Rail-to-rail input and output
  • Unity-gain stable
  • 1.8V to 5.5V wide supply voltage range 
  • Microsize packages
    • 5-Pin SC70
    • 5-Pin SOT-23
    • 8-Pin SOIC
    • 14-Pin TSSOP

Applications

  • Power banks
  • Solar inverters
  • Low-power motor controls
  • Battery-powered instruments
  • Portable devices
  • Medical instruments
  • Handheld test equipment

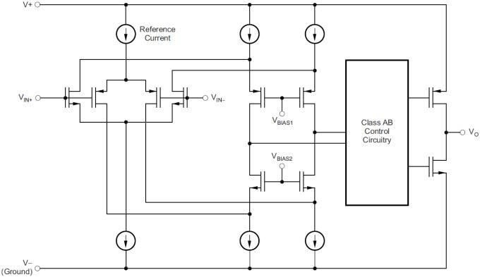
Functional Block Diagram

Block Diagram - Texas Instruments TLVx379 Low-Voltage Operational Amplifiers
Published: 2016-08-03 | Updated: 2025-02-07