Texas Instruments TLV910x/TLV910x-Q1 General Purpose Op Amps
Texas Instruments TLV910x/TLV910x-Q1 General Purpose Operational Amplifiers offer excellent DC precision and AC performance, including rail-to-rail input/output, low offset (±300µV, typ), low offset drift (±0.5µV/°C, typ), and 1.1MHz bandwidth. The TLV910x/TLV910x-Q1 is a robust, low-power, high-performance operational amplifier for industrial applications. The Texas Instruments TLV910x/TLV910x-Q1 Op Amps feature a wide differential and common-mode input-voltage range, high output current (±80mA), high slew rate (4.5V/µs), low power operation (120µA, typ), and shutdown functionality. The TLV910x/TLV910x-Q1 General Purpose Operational Amplifiers are specified from –40°C to 125°C and are available in micro-size and standard packages. The TLV910x-Q1 devices are AEC-Q100 qualified for automotive applications.Features
- Rail-to-rail input and output
- 1.1MHz GBW wide bandwidth
- Low quiescent current (120µA per amplifier)
- ±300µV low offset voltage
- ±0.6µV/°C low offset voltage drift
- Low noise of 28nV/√Hz at 10kHz
- 110dB high common-mode rejection
- ±10pA low bias current
- 4.5V/µs high slew rate
- Wide supply of ±1.35V to ±8V, 2.7V to 16V
- 77dB at 1.8GHz robust EMIRR performance
Applications
- Central and string solar inverter
- Washer, dryer, and refrigerator
- Macro remote radio unit (RRU)
- Servo drive control module
- Resolver and motor encoders
- High-side and low-side current sensing
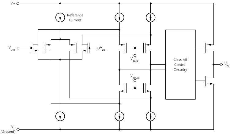
Block Diagram
Published: 2019-05-21
| Updated: 2025-05-15
