Texas Instruments TLV6703/TLV6703-Q1 High Voltage Window Comparator
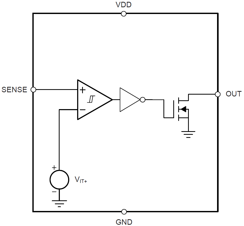
Texas Instruments TLV6703/TLV6703-Q1 High Voltage Window Comparator operates over a 1.8V to 18V range. This device has a high-accuracy comparator with an internal 400mV reference and an open-drain output rated to 18V for precision voltage detection. The monitored voltage can be set with the use of external resistors. The OUT pin is driven low when the voltage at the SENSE pin drops below (VIT–) and goes high when the voltage returns above the respective threshold (VIT+). The comparator in the TLV6703/TLV6703-Q1 includes built-in hysteresis to filter to reject brief glitches, ensuring stable output operation without false triggering. The Texas Instruments TLV6703-Q1 devices are AEC-Q100 qualified for automotive applications.Features
- 1.8V to 18V high supply voltage range
- An adjustable threshold down to 400mV
- High threshold accuracy
- 0.5% (max.) at 25°C
- 1.0% (max.) over temperature
- 5.5µA (typ.) low quiescent current
- Open-drain output
- 5.5mV (typ.) internal hysteresis
- –40°C to 125°C temperature range
- Thin SOT-23-6 package
Applications
- Notebook PCs and tablets
- Smartphones
- Digital cameras
- Video game controllers
- Relays and circuit breakers
- Portable medical devices
- Door and window sensors
- Portable and battery-powered products
Datasheets
Functional Block Diagram
Published: 2018-05-18
| Updated: 2023-01-11
