Texas Instruments TAS5805M Stereo Class-D Amplifier
Texas Instruments TAS5805M Stereo Class-D Amplifier is a high-efficiency, stereo, closed-loop Class-D amplifier offering a cost-effective digital-input solution with low power dissipation and sound enrichment. The device’s integrated audio processor and 96kHz architecture support advanced audio process flow, including SRC and 15 BQs per channel. The device also supports volume control, audio mixing, 3-band 4th order DRC, full-band AGL, THD managing, and level meter.Featuring TI’s proprietary Hybrid Modulation scheme, the TAS5805M consumes very-low quiescent current (<16.5mA at 13.5V PVDD), extending battery life in portable audio applications. With advanced EMI suppression technology, designers can leverage inexpensive ferrite bead filters to reduce board space and system cost.
Features
- Supports multiple output configurations
- 2×23W in 2.0 Mode (8Ω, 21V, THD+N=1%)
- 45W in Mono mode (4Ω, 21V, THD+N=1%)
- Excellent audio performance
- THD+N ≤ 0.03% at 1W, 1kHz, PVDD = 12V
- SNR ≥ 107dB (A-weighted), noise level < 40µVRMS
- Low quiescent current with hybrid modulation
- 16.5mA at PVDD = 13.5V , 22µH + 0.68µF filter
- Flexible power supply configurations
- PVDD of 4.5V to 26.4V
- DVDD and I/O of 1.8V or 3.3V
- Flexible audio I/O
- I2S, LJ, RJ, TDM, 3-Wire digital audio interface (No MCLK required)
- Supports 32, 44.1kHz, 48kHz, 88.2kHz, 96kHz sample rates
- SDOUT for Audio monitoring, sub-channel or echo cancellation
- Enhanced audio processing
- Multi-band advanced DRC and AGL
- 2×15 BQs, Thermal foldback, DC blocking
- Input mixer, output crossbar, level meter
- 5 BQs + 1 Band DRC +THD manager for the subwoofer channel
- Integrated self-protection
- Adjacent pin to pin short without device damage
- Over-Current Error (OCE)
- Over-Temperature Warning (OTW)
- Over-Temperature Error (OTE)
- Under/Over-Voltage Lock-out (UVLO/OVLO)
- Easy system integration
- I2C Software control
- Reduced solution size
- Fewer passives are required compared to open-loop devices
- Inductor-less operation (Ferrite bead) for most cases where PVDD ≤ 14V
Applications
- LCD TV, OLED TV
- Wireless speaker, smart speaker with voice assistant
- Soundbar, wired speaker, bookshelf stereo system
- Desktop PC, notebook PC
- AV Receiver, smart home, and IoT appliance
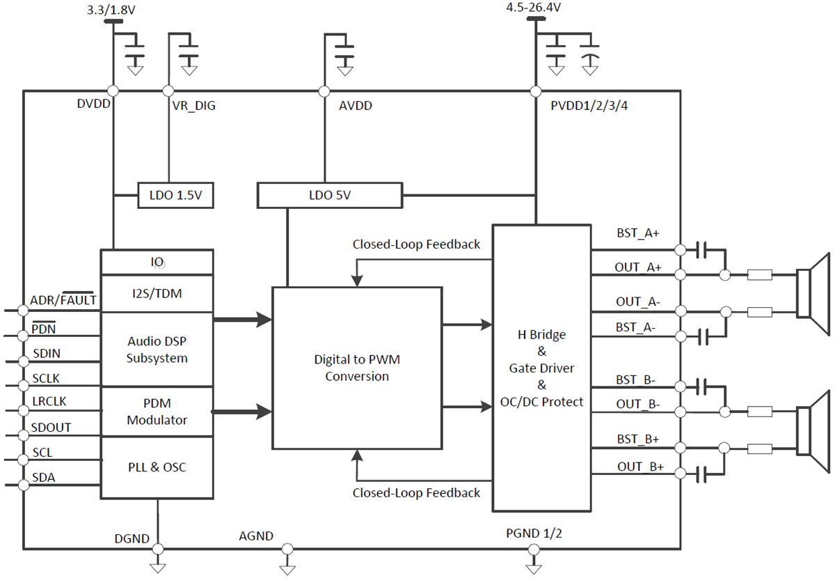
Functional Block Diagram
Published: 2018-08-02
| Updated: 2023-02-02
