Texas Instruments OPAx991/OPAx991-Q1 Operational Amplifiers
Texas Instruments OPAx991/OPAx991-Q1 Low-Noise Operational Amplifiers (Op Amps) are high voltage (40V) general-purpose op amps. These are available in single (OPA991/OPA991-Q1), dual (OPA2991/OPA2991-Q1), and quad (OPA4991/OPA4991-Q1) versions. These devices offer exceptional DC precision and AC performance, including rail-to-rail input/output, low offset (±125µV, typ), low offset drift (±0.3µV/°C, typ), low noise (10.5nV/√Hz and 1.8µVPP), and 4.5MHz bandwidth. These devices have unique features such as differential and common-mode input-voltage range to the supply rail, high output current (±75mA), high slew rate (21V/µs), high capacitive load drive (1nF), and shutdown functionality. These features make the OPAx991 a robust, high-performance operational amplifier for high-voltage industrial applications.The Texas Instruments OPAx991/OPAx991-Q1 family of op amps is available in micro-size packages (such as X2QFN, WSON, and SOT-553) and standard packages (such as SOT-23, SOIC, and TSSOP), and is specified from -40°C to +125°C. The OPAx991-EP devices have gold bond wires, a temperature range of –55 to +105°C, and an SnPb lead finish. The OPAx991-Q1 devices are AEC-Q100 qualified for automotive applications.
Features
- ±125µV low offset voltage
- ±0.3µV/°C low offset voltage drift
- 10.5nV/√Hz at 1kHz low noise
- 130dB high common-mode rejection
- ±10pA low bias current
- Rail-to-rail input and output
- 4.5MHz GBW wide bandwidth
- 21V/µs high slew rate
- 1nF high capacitive load drive
- 560µA per amplifier low quiescent current
- MUX-friendly/comparator inputs
- The amplifier operates with differential inputs up to supply rail
- The amplifier can be used in open-loop or as a comparator
- ±1.35V to ±20V, 2.7V to 40V wide supply
- Robust EMIRR performance: EMI/RFI filters on input and supply pins
- Differential and common-mode input voltage range to supply rail
Applications
- Low-power audio preamplifier
- Multiplexed data-acquisition systems
- Test and measurement equipment
- ADC driver amplifiers
- SAR ADC reference buffers
- Programmable logic controllers
- High-side and low-side current sensing
- High precision comparator
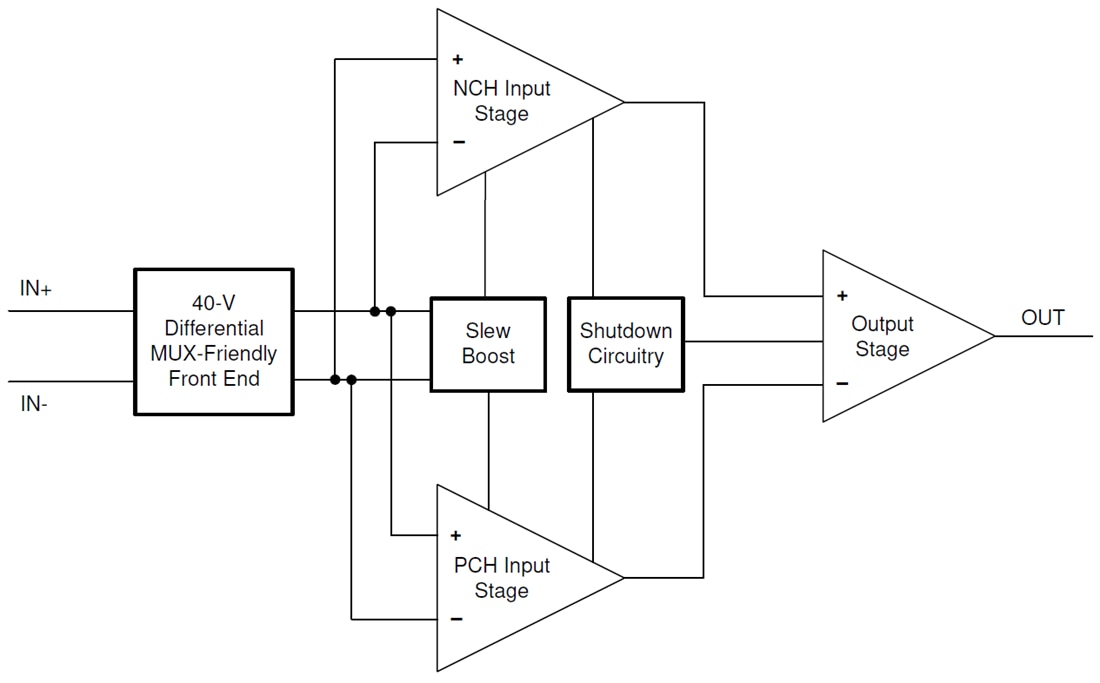
Functional Block Diagram
Published: 2020-01-15
| Updated: 2025-06-06
