Texas Instruments OPA2356-EP Operational Amplifiers
Texas Instruments OPA2356-EP high-speed, voltage-feedback CMOS Operational Amplifiers are designed for video and other applications demanding a wide bandwidth. The OPA2356-EP offers features such as a differential gain of 0.02%, a differential phase of 0.05°, and a quiescent current of 8.3mA per channel. The device provides unity-gain stability and can drive large output currents.The device is optimized for operation on single or dual supplies as low as 2.5V (±1.25V) and up to 5.5V (±2.75V). The common-mode input range for the OPA2356-EP extends 100mV below ground and up to 1.5V from V+. The device supports a wide dynamic range with the output swing within 100mV of the rails. The OPA2356-EP is available in dual (VSSOP-8) versions that feature completely independent circuitry for the lowest crosstalk and freedom from interaction. The Texas Instruments OPA2356-EP are specified over the extended –55°C to 125°C range.
Features
- 450MHz unity-gain bandwidth
- 200MHz GBW wide bandwidth
- 360V/µs high slew rate
- 5.8nV/√Hz low noise
- Excellent video performance
- Differential gain: 0.02%
- Differential phase: 0.05°
- 0.1dB gain flatness: 75MHz
- Input range includes ground
- Rail-to-rail output (within 100mV)
- 3pA low input bias current
- Thermal shutdown
- 2.5V to 5.5V single-supply operating range
- Microsize packages
- Supports defense, aerospace, and medical applications:
- Controlled baseline
- Available in military (–55°C to 125°C) temperature range
- Extended product life cycle
- Extended product-change notification
- Product traceability
Applications
- Video processing
- Optical networking, tunable lasers
- Photodiode transimpedance amplifiers
- Active filters
- High-speed integrators
- Analog-to-digital converter (ADC) input buffers
- Digital-to-analog converter (DAC) output amplifiers
- Communications
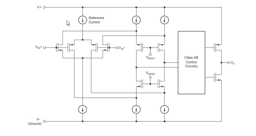
Block Diagram
Published: 2019-03-20
| Updated: 2025-05-22
