Texas Instruments LP3869x/LP3869x-Q1 Low Dropout Linear Regulators
Texas Instruments LP3869x/LP3869x-Q1 500mA Low Dropout CMOS Linear Regulators provide tight output tolerance (2.0% typical), extremely low dropout voltage (250mV @ 500mA load current, VOUT = 5V), and excellent AC performance utilizing ultra-low ESR ceramic output capacitors. The low thermal resistance of these LDOs allows the full operating current to be used even in high ambient temperature environments. The use of a PMOS power transistor means that no DC base drive current is required to bias it, allowing ground pin current to remain below 100µA regardless of load current, input voltage, or operating temperature. Texas Instruments LP3869x/LP3869x-Q1 LDOs are ideal for use in hard disk drives, notebook computers, and portable instrumentation. The LP3869x-Q1 devices are AEC-Q100 qualified for automotive applications.Features
- All LLP options are available as AEC-Q100 Grade 1
- 2.0% output accuracy (25°C)
- Low dropout voltage: 250mV @ 500mA (typ, 5V out)
- Wide input voltage range (2.7V to 10V)
- Precision (trimmed) bandgap reference
- Guaranteed specs for -40°C to +125°C
- 1µA off-state quiescent current
- Thermal overload protection
- Foldback current limiting
- TO-252, SOT-223, and 6-Lead LLP packages
- Enable pin (LP38693)
Applications
- Hard disk drives
- Notebook computers
- Battery-powered devices
- Portable instrumentation
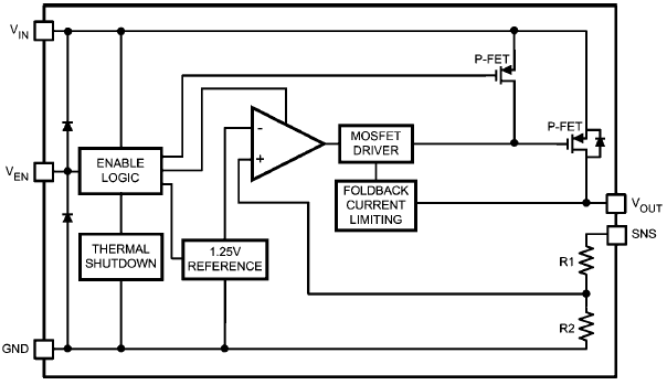
LP38691 Block Diagram
LP38693 Block Diagram
Published: 2012-04-02
| Updated: 2020-12-15
