Texas Instruments LM2623EV Evaluation Board
Texas Instruments LM2623EV Evaluation Board is designed to evaluate the LM2623 general-purpose, gated oscillator-based DC/DC boost converter. TI LM2623EV Evaluation Board is programmed for a 5V output running off a two-cell power supply. Texas Instruments LM2623 DC/DC boost converter can run from a low input voltage and produce a regulated output voltage with low ripple. This DC/DC boost converter is designed for use with a wide variety of applications, including cameras, pagers, and cell phones.Features
- Good efficiency Over a Very Wide Load Range
- Very Low Output Voltage Ripple
- Small, Mini-SO-8 Package (half the Footprint of Standard 8 pin SO Package)
- 1.09 mm Package height
- Up to 2 MHz Switching Frequency
- .8V to 14V Operating Voltage
- 1.1V Start-up Voltage
- 1.24V - 14V Adjustable Output Voltage
- Up to 2A Load Current at low Output Voltages
- 0.17 Ohm Internal MOSFET
- Up to 90% Regulator Efficiency
- 80 micro A Typical Operating Current (into VDD pin of supply)
- <2.5microA Guaranteed Supply Current in Shutdown
- 4mm X 4 mm Thermally Enhanced LLP Package Option
Applications
- Cameras, Pagers, and Cell Phones
- GPS devices
- White LED Drive, TFT or Scanned LCDs
- Flash Memory Programming
- Hand-Held Instruments
- 1, 2, 3, or 4 Cell Alkaline Systems
- 1, 2, or 3 Cell Lithium-ion Systems
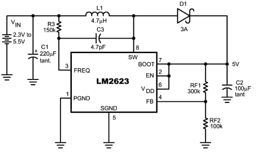
Evaluation Board Application Circuit
Published: 2012-03-15
| Updated: 2022-03-11
