Texas Instruments LP8772x-Q1 Low-Noise Buck Converters
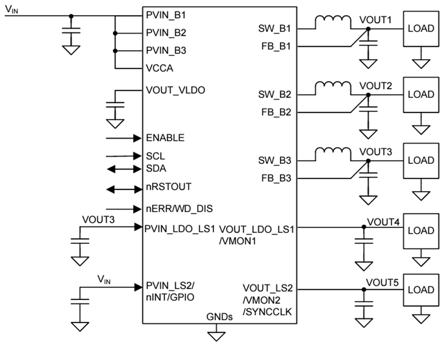
Texas Instruments LP8772x-Q1 Low-Noise Buck Converters are designed to meet the power management requirements of the AWR, IWR, and other MMICs in various automotive and industrial radar applications. The device has three step-down DC/DC converters, an LDO regulator, and a load switch. The LDO is powered externally and intended to supply power to an Ethernet device or any other device in the system. The load switch is intended to cut off the 3.3V IO supply during the sensor sleep mode. The device is controlled by the I2C communication interface and by enable signals.The low-noise step-down DC/DC converters support factory-programmed switching frequencies of 17.6MHz, 8.8MHz, or 4.4MHz. High switching frequency and low noise across a wide frequency range enables an LDO-free power solution, which helps to reduce the solution cost and improve thermal performance. The switching clock is forced to PWM mode for excellent RF performance and can be synchronized to an external clock. The Texas Instruments LP8772x-Q1 device supports remote voltage sensing to compensate for IR drop between the regulator output and the point-of-load (POL), improving the output voltage's accuracy.
Features
- AEC-Q100 qualified with the following results
- Device temperature grade 1 (–40°C to +125°C ambient operating temperature)
- Functional safety-compliant device
- Developed for functional safety applications
- Documentation to aid ISO 26262 functional safety system design up to ASIL-B
- BUCK, LDO, and load switch output and input supply overvoltage and undervoltage monitoring
- Q&A watchdog
- Level or PWM error signal monitor (ESM)
- ABIST and CRC
- 3.3V nominal (3V to 4V range) input voltage
- Three high-efficiency, low-noise, high-frequency step-down DC/DC converters:
- Output voltage: 0.8V, 0.82V, 0.9V to 1.9V with 20mV output voltage step
- Maximum output current: 3.5A
- Switching frequency: 4.4MHz, 8.8MHz, and 17.6MHz
- 600mA linear regulator with bypass\load switch mode (LDO_LS1)
- Input voltage, LDO mode: 1.2V to 4V
- Output voltage: 0.6V to 3.4V with 50mV output voltage step
- Input voltage, bypass\load switch mode: 1.6V to 3.4V
- 400mA load switch (LS2)
- Input voltage range: 1.6V to 3.6V
- On resistance 3.3V input, 200mA: 75mΩ (typical)
- Output short-circuit and overload protection
- Regulator output dynamic voltage scaling (DVS) through the I2C interface
- Input overvoltage protection (OVP) and undervoltage lockout (UVLO)
- Two general-purpose voltage monitors shared with LDO_LS1 and LS2 output
- Overtemperature warning and protection
- I2C interface supporting standard, fast mode, fast-mode+, and optional I2C address selection
Applications
- Satellite radar
- Short and medium-range corner radar
- Ultra-short range radar
- Long-range front radar
- Low ripple, low noise applications
Simplified Schematic
Published: 2024-03-05
| Updated: 2024-10-01
