Texas Instruments LMZM33602/LMZM33603 Power Module

Texas Instruments LMZM33602/LMZM33603 Power Module is an easy-to-use integrated power solution that combines a 2A (LMZM33602) or 3A (LMZM33603), step-down, DC/DC converter with power MOSFETs, a shielded inductor, and passives into a low-profile package. This power solution requires as few as four external components and eliminates the loop compensation and magnetics part selection from the design process. The 9mm×7mm×4mm 18-pin QFN package is easy to solder onto a printed circuit board and allows a compact, low-profile, point-of-load design. The full feature set, including power good, programmable UVLO, pre-bias start-up, and overcurrent and over-temperature protection, make the Texas Instruments LMZM33602/LMZM33603 an excellent device for powering a wide range of applications.

Features

  • Complete Integrated Power Solution
    • As Few as 4 External Components
    • Minimum Solution Size < 100mm2
  • 9mm×7mm×4mm QFN Package
    • All Pins Accessible from Package Perimeter
    • LMZM33602 and LMZM33603 Are Pin Compatible
  • Input Voltage Range: 4V to 36V
  • Output Voltage Range
    • 1V to 13.5V at 3A (LMZM33603)
    • 1V to 18V at 2A (LMZM33602)
  • Efficiencies Up To 95%
  • Adjustable Switching Frequency
  • (200kHz to 1.2MHz)
  • Allows Synchronization to an External Clock
  • Power-Good Output
  • Meets EN55011 Class B Radiated EMI Standards
  • Operating IC Junction Range: –40°C to +125°C
  • Operating Ambient Range: –40°C to +105°C

Applications

  • Factory and Building Automation
  • Smart Grid and Energy
  • Industrial
  • Medical
  • Defense
  • Inverted Output Applications

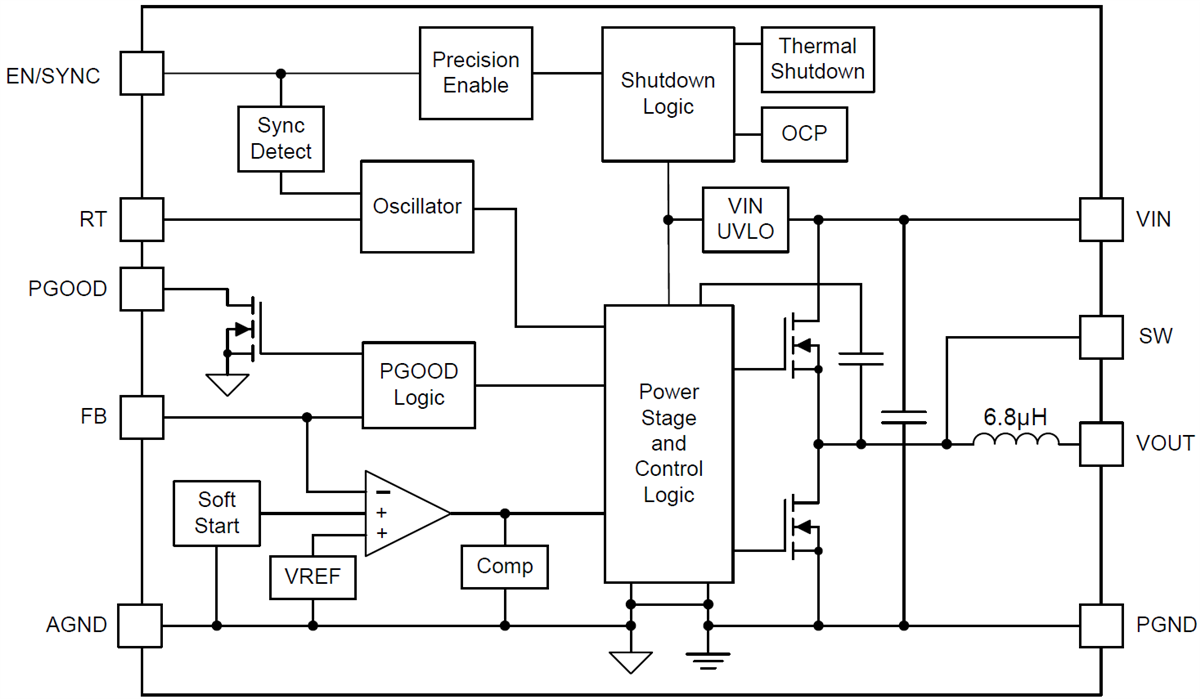
Functional Block Diagram

Block Diagram - Texas Instruments LMZM33602/LMZM33603 Power Module
Published: 2018-04-23 | Updated: 2022-12-07