Texas Instruments LMZM23600 36V DC-DC Power Modules

Texas Instruments LMZM23600 36V, 0.5A Step-Down DC-DC Power Modules are optimized for performance-driven and low EMI industrial applications with space-constrained needs. The LMZM23600 is available in two fixed output voltage options of 5V and 3.3V and an adjustable (ADJ) output voltage option supporting a 2.5V to 15V range. The input voltage range of 4V to 36V delivers up to 500mA of output current.

Only two external components are required for a 5V or 3.3V output design, resulting in an ease-of-use solution. The open-drain, Power-Good output saves cost and board space by accurately indicating the system status and eliminating the need for an additional supervisory component. The entire load-current range ensures high efficiency and superior transient response due to the flawless transition between PWM and PFM modes and a no-load supply current of only 28µA. The Texas Instruments LMZM23600 is pin-to-pin compatible with the 1000mA output current capable LMZM23601 offering easy output current scaling.

Features

  • 4V to 36V wide operating input voltage
  • 2.5V to 15V adjustable, and 3.3V or 5V fixed output voltage options
  • 0.5A output current
  • Only input and output capacitors are needed for 5V and 3.3V output designs
  • 27mm2 solution size with single-sided layout
  • 28µA supply current at no load
  • 2µA shutdown current
  • Power-Good flag
  • External frequency synchronization
  • MODE selection pin
    • Forced PWM mode for constant frequency operation
    • Auto PFM node for high efficiency at light load
  • Built-in control loop compensation, soft start, current limit, and UVLO
  • Miniature 3.8mm × 3mm × 1.6mm package

Applications

  • Sensor transmitters
  • Test and measurement
  • Grid infrastructure
  • Space constrained applications

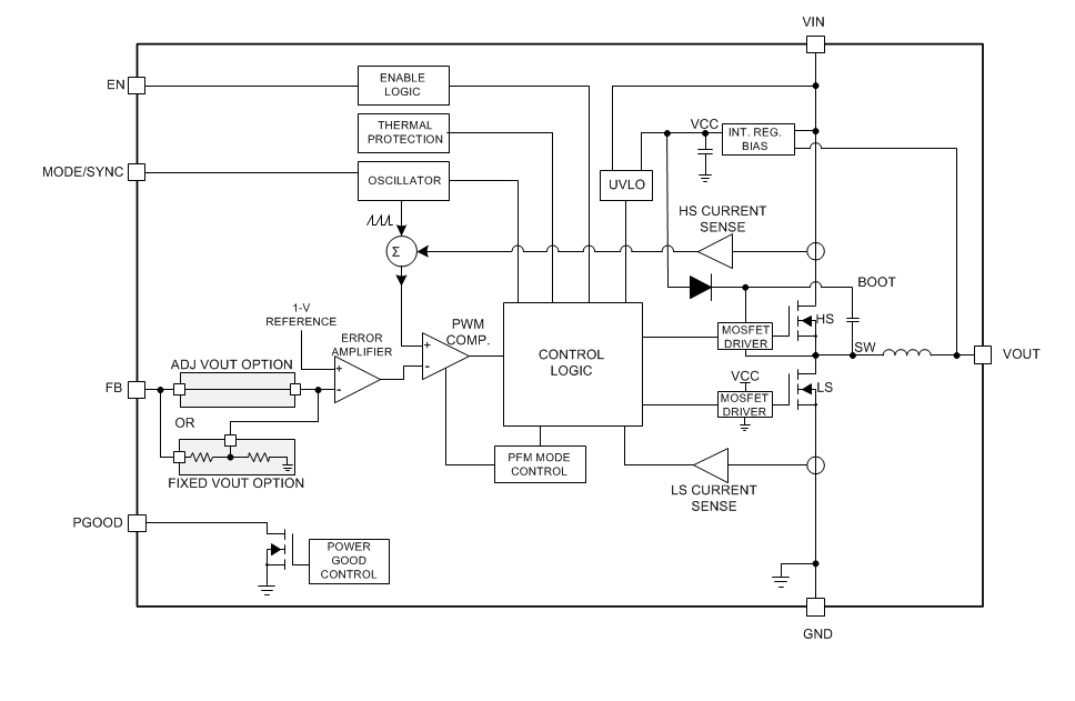
Block Diagram

Block Diagram - Texas Instruments LMZM23600 36V DC-DC Power Modules
Published: 2018-06-28 | Updated: 2025-12-11