Texas Instruments LMR38015/LMR38015-Q1 Synchronous Buck Converters
Texas Instruments LMR38015/LMR38015-Q1 Synchronous Buck Converters are designed to minimize the need for external surge suppression components by regulating over a wide input voltage range. The LMR38015/LMR38015-Q1 operates during input voltage dips as low as 4.2V, at nearly 100% duty cycle if needed. This feature makes this device an excellent choice for 48V battery automotive applications and MHEV/EV systems, as the maximum input voltage is 85V.The LMR38015/LMR38015-Q1 features a high voltage enable pin to enable the device by connecting the device to the wide input supply voltage or by having precise UVLO control across start-up and shutdown. With built-in filtering and delay, the Power-Good flag accurately indicates system status, eliminating the need for an external supervisor. The device incorporates a pseudorandom spread spectrum option for minimal EMI. The switching frequency can be configured between 200kHz and 2.2MHz to avoid noise-sensitive frequency bands. In addition, the frequency can be programmed through the RT pin for improved efficiency at low operating frequencies or by having a smaller design size at high operating frequencies.
The device has built-in protection features such as hiccup mode short-circuit protection, cycle-by-cycle current limit, and thermal shutdown in case of excessive power dissipation. The Texas Instruments LMR38015-Q1 is qualified for automotive AEC-Q100 Grade 1 and is available in a 12-pin WSON package.
Features
- Configured for rugged applications
- 4.2V to 80V input voltage range
- 1.5A continuous output current
- Ultra-low 40µA operating quiescent current
- 200kHz to 2.2MHz adjustable switching frequency
- Frequency synchronization to external clock
- 97% maximum duty cycle
- Supports start-up events with pre-biased output
- ±1.5% reference voltage tolerance over temperature
- Precision enable
- Easy to use with integrated compensation network enabling low BOM count
- Integrated synchronous rectification
- 12-pin WSON wettable flank with PowerPAD™ integrated circuit package
- PFM and forced PWM (FPWM) options
- AEC-Q100 qualified for automotive applications
- Temperature Grade 1 (-40°C to +150°C, TJ)
- Functional Safety-Capable
- Documentation available to aid functional safety system design
- Designed for Low EMI requirements
- Spread spectrum option for reduced peak emissions
- Low package parasitics facilitating CIPR25 class 5 compliance
Applications
- Automotive inverter and motor control
- Automotive DC-DC converters
- Automotive battery management system
- Automotive 48V mild hybrid ECU bias supplies
Videos
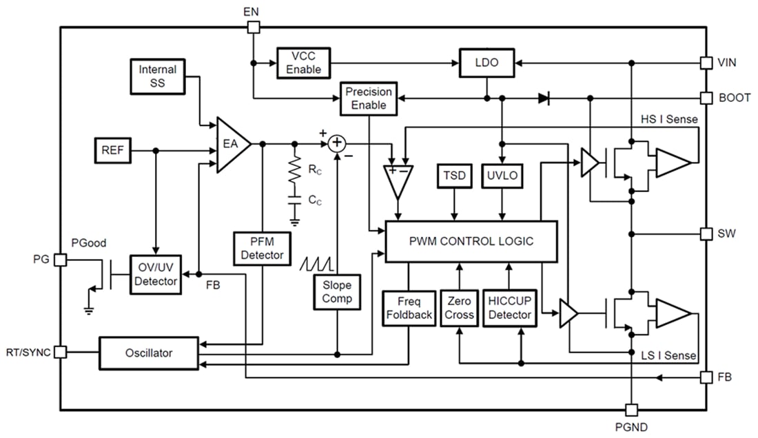
Functional Block Diagram
