Texas Instruments LM73605/LM73606 Step-Down Voltage Converters

Texas Instruments LM73605/LM73606 Step-Down Voltage Converters are capable of driving up to 5A (LM73605) or 6A (LM73606) of load current from a supply voltage ranging from 3.5V to 36V. These devices provide exceptional efficiency and output accuracy in a very small solution size. Peak current-mode control is employed. Features include adjustable switching frequency, synchronization to an external clock, FPWM option, power-good flag, and precision enable. Additional features include adjustable soft start and tracking which provides both flexible and easy-to-use solutions for a wide range of applications. Automatic frequency foldback at light load and optional external bias improve efficiency over the entire load range. These devices require few external components and have a pinout designed for a simple PCB layout with optimal EMI and thermal performance. The LM7360x-Q1 devices are AEC-Q100 qualified for automotive applications.

Features

  • Synchronous rectification
  • Wettable flanks QFN package (WQFN)
  • Low quiescent current
    • 0.8µA in shutdown (typical)
    • 15µA in active mode with no load (typical)
  • Wide voltage conversion range
    • tON_MIN = 60ns (typical)
    • tOFF_MIN = 70ns (typical)
  • Low MOSFET ON-resistance
    • RDS_ON_HS = 53mΩ (typical)
    • RDS_ON_LS = 31mΩ (typical)
  • External bias input to improve efficiency
  • Pin-selectable auto mode or forced PWM operation
  • 350kHz to 2.2MHz adjustable frequency range
  • Synchronizable to an external clock
  • Internal compensation
  • Power-Good flag
  • Precision enable to program system UVLO
  • Flexible soft-start features
    • Start-up into pre-biased load
    • Fixed or adjustable soft-start time
    • Output voltage tracking
  • Cycle-by-cycle current limiting
  • Short-circuit protection with hiccup mode
  • Thermal shutdown protection

Applications

  • Industrial distributed power applications
  • Telecommunications systems
  • General-purpose wide VIN regulation

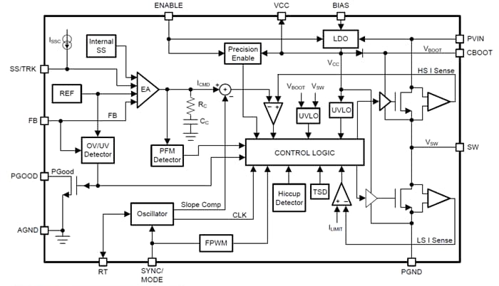
Functional Block Diagram

Block Diagram - Texas Instruments LM73605/LM73606 Step-Down Voltage Converters
Published: 2017-10-27 | Updated: 2022-07-11