Texas Instruments LM636x5D-Q1 DC-DC Converters

Texas Instruments LM636x5D-Q1 DC-DC Converters are designed for rugged automotive applications. The LM636x5D-Q1 can drive up to 1.5A or 2.5A of load current from an input of up to 36V. The LM636x5D-Q1 Converter offers high light-load efficiency and output accuracy in a small solution size.

The device has features such as a RESET flag, and precision enable, which provide both flexible and easy-to-use solutions for a wide range of applications. Automatic frequency foldback at light load improves efficiency while maintaining tight load regulation. Protection features include thermal shutdown, input undervoltage lockout, cycle-by-cycle current limit, and hiccup short-circuit protection.

The Texas Instruments LM636x5D-Q1 DC-DC Converters are available in the HTSSOP 16-pin power package, with PowerPAD™, and the WSON 12-pin power package.

Features

  • AEC-Q100-Qualified for automotive applications
    • Device temperature grade 1 of –40°C to +125°C ambient operating temperature
  • Supports automotive system requirements
    • Input voltage range of 3.5V to 36V
    • Short minimum on-time of 50ns
    • Good EMI performance
    • Pseudorandom spread spectrum
    • Compatible with CISPR 25
    • Low operating quiescent current of 23µA
    • Junction temperature range –40°C to +150°C
  • Small solution size
    • Typical: 20mm x 13mm for 2.5A, 2200kHz
    • Highly integrated solution
    • Low component count
  • High design flexibility
    • Pin selectable VOUT of 3.3V, 5V, adjustable 1V to 20V
    • Output current of 1.5A and 2.5A
    • Pin selectable frequency: 400kHz, 2.1MHz, adjustable 250kHz to 2200kHz
    • Pin selectable FPWM, AUTO, and Sync modes
    • Pin compatible with LM63635
    • TSSOP thermally enhanced package
    • WSON for space-constrained applications

Applications

  • Automotive infotainment and cluster
  • Automotive body electronics and lighting
  • Automotive ADAS

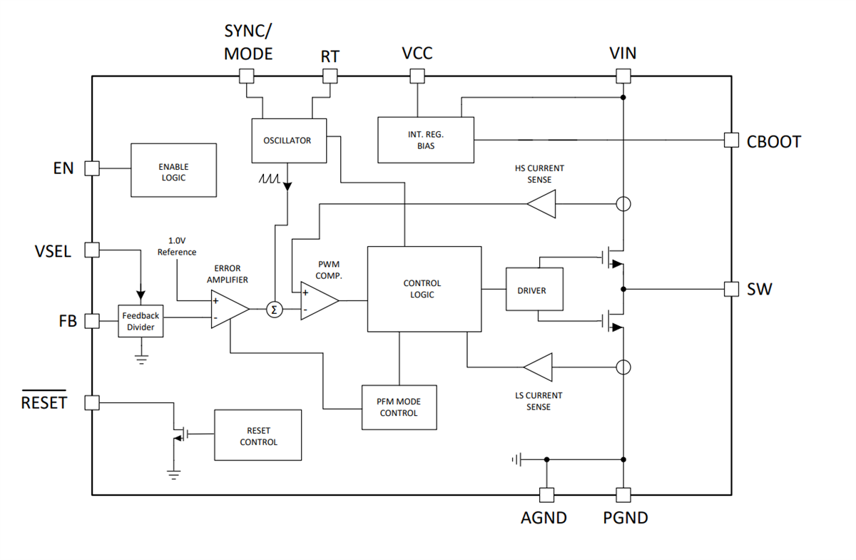
Block Diagram

Block Diagram - Texas Instruments LM636x5D-Q1 DC-DC Converters
Published: 2019-11-25 | Updated: 2024-02-05