Texas Instruments INA232 Current/Voltage/Power Monitor
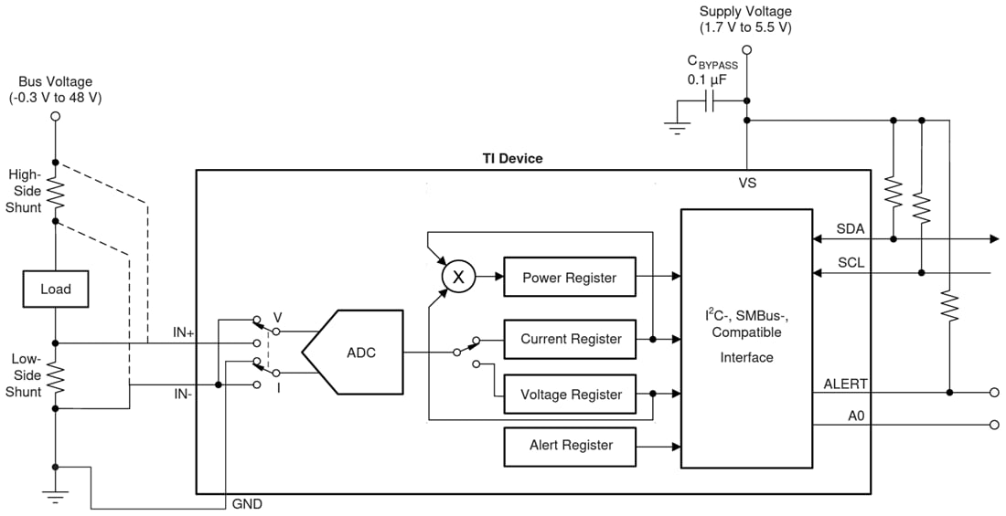
Texas Instruments INA232 Current/Voltage/Power Monitor is a 16-bit digital current monitor with an I2C/SMBus-compatible interface. It complies with many digital bus voltages, such as 1.2V, 1.8V, 3.3V, and 5.0V. The device monitors the voltage across an external sense resistor and reports current, bus voltage, and power values.The INA232 features programmable ADC conversion times and averaging. The device also has a programmable calibration value with an internal multiplier that enables direct readouts of power in watts and current in amperes. The device monitors the bus voltage on the IN– pin and can alert on over/under voltage and over/under current conditions. High input impedance while in current measurement mode allows larger current sense resistors to measure small value system currents.
The Texas Instruments INA232 senses current on common-mode bus voltages that can vary from –0.3V to 48V, independent of the supply voltage. The device operates from a single 1.7V to 5.5V supply, drawing a typical supply current of 300µA in normal operation. The device can be placed in a low-power standby mode where the typical operating current is 2.2µA.
Features
- High-side or low-side current sensing
- Operates from a 1.7V to 5.5V power supply
- Reports current, voltage, and power
- 20mV/80mV programmable full-scale range
- –0.3V to 48V input common mode range
- Current monitoring accuracy
- 16-bit ADC resolution
- 0.3% gain error (maximum)
- 50µV offset (maximum)
- 10nA (maximum) low input bias current
- Configurable averaging options
- General call addressing allows conversion synchronization among devices
- Alert limits for over and under-current events
- 1.2V compliant I2C, SMBus interface
- Two device address options with four-pin selectable address
- SOT23-8 Package
- –40°C and +125°C operating temperature
Applications
- Smart speakers
- Battery chargers
- Power management
- Battery cell monitors and balancers
- Rack servers
Functional Block Diagram
