Texas Instruments DLPLCR65FLQEVM Evaluation Module

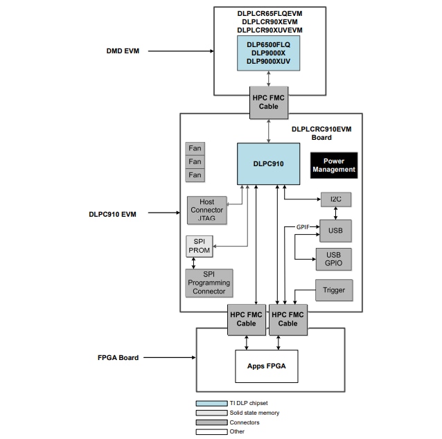
Texas Instruments DLPLCR65FLQEVM Evaluation Module mounts the DLP6500FLQ 0.65 1080p Type A DMD, including 1920 x 1080 micromirrors with 7.56µm pitch. Combining the DLPLCR65FLQEVM and DLPLCRC910EVM allows users to get high-speed, pixel-accurate control of 1-bit patterns. The TI DLPLCR65FLQEVM evaluation module provides flexibility and high speed for advanced patterning and imaging applications.

Features

  • Supports 400nm to 700nm with 1-bit pattern rates up to 11,570Hz
  • DLP6500FLQ DMD has 1920 x 1080 mirrors with a 7.56µm pitch
  • DMD board with mounting holes for convenient mounting
  • 12-inch HPC FMC cable for flexible positioning of the DMD on a bench top

Hardware Components

Location Circuit - Texas Instruments DLPLCR65FLQEVM Evaluation Module

PCB Layout

Texas Instruments DLPLCR65FLQEVM Evaluation Module
Published: 2023-08-02 | Updated: 2023-08-16