Texas Instruments CC1200 RF Transceiver and Tools
Texas Instruments CC1200 sub-1GHz is a fully integrated single-chip radio transceiver designed for high performance at very low power and low voltage operation in cost-effective wireless systems. The CC1200RF transceivers include all filters and are integrated, removing the need for costly external SAW and IF filters. This TI device is mainly intended for the ISM (Industrial, Scientific, and Medical) and SRD (Short Range Device) frequency bands at 164-190MHz, 410-475MHz, and 820-950MHz. The evaluation module kits and a development kit are available for easy assessment of this TI RF transceiver.Features
- High-performance single chip transceiver:
- Excellent receiver sensitivity:
- 123dBm @ 1.2kbps
- 110dBm @ 50kbps
- Blocking performance: 86dB @ 10MHz
- Adjacent channel selectivity: up to 60dB @ 12.5kHz offset
- Very low phase noise: -114dBc/Hz @ 10kHz offset (169MHz)
- Excellent receiver sensitivity:
- Programmable output power up to +16dBm with 0.4dB step size
- Automatic output power ramping
- Supported modulation formats:
- 2-FSK, 2-GFSK, 4-FSK, 4-GFSK, MSK, and OOK
- Supports up to 1.25Mbps data rate in transmitting and receive
- Low current consumption:
- Enhanced wake-on-radio functionality for automatic low-power receive polling
- Power down: 0.3µA (0.5µA with sleep timer active):
- RX: 2mA in RX sniff mode
- RX: 19mA peak current in low power mode
- RX: 23mA peak current in high-performance mode
- TX: 46mA @ +14dBm
Applications
- Low power, high-performance, and wireless systems with up to 1250kbit/s data rate
- 169/433/868/915/920MHz ISM/SRD bands
- Possible support for additional frequency bands:
- 137-158.3MHz, 205-237.5MHz, and 274-316.6MHz
- Smart Metering (AMR/AMI)
- Home and building automation
- Wireless alarm and security systems
- Industrial monitoring and control
- Wireless healthcare applications
- Wireless sensor networks and active RFID
- IEEE 802.15.4g applications
- Wireless M-Bus all modes
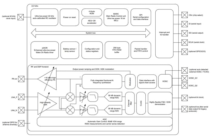
Block Diagram
TI Reference Designs Library
Published: 2013-08-07
| Updated: 2022-03-11
