Texas Instruments bq25606 Single Cell 3A Fast Charger

Texas Instruments bq25606 Single Cell 3A Fast Charger is a standalone switch-mode battery charge management and system power path management device. The device is ideal for single-cell Li-Ion and Li-polymer batteries. The low impedance power path optimizes switch-mode operation efficiency, reduces the battery charging time, and extends battery life during discharging phase. The bq25606 features fast charging with high input voltage support for a wide range of standalone chargers and portable devices. The input voltage and current regulation deliver maximum charging power to the battery. This solution is highly integrated with input reverse-blocking FET (RBFET, Q1), high-side switching FET (HSFET, Q2), low-side switching FET (LSFET, Q3), and battery FET (BATFET, Q4) between system and battery. The device also integrates the bootstrap diode for the high-side gate drive for simplified system design.

Features

  • High-efficiency, 1.5MHz, synchronous switch-mode buck charger
    • 92% Charge efficiency at 2A from 5V input
    • Optimized for USB voltage input (5V)
  • Supports USB On-The-Go (OTG)
    • Boost converter with up to 1.2A output
    • 92% Boost efficiency at 1A output
    • Accurate Constant Current (CC) limit
    • Soft-start up to 500µF capacitive load
    • Output short circuit protection
  • Single input to support USB input and high voltage adapters
    • Support 3.9V to 13.5V input voltage range with 22V absolute maximum input voltage rating
    • Maximum power tracking by input voltage limit up to 4.6V (VINDPM)
    • VINDPM Threshold automatically tracks battery voltage
    • Auto detect USB SDP, DCP, and non-standard adaptors
  • High battery discharge efficiency with 19.5mΩ battery discharge MOSFET
  • Narrow VDC (NVDC) power path management
    • Instant-on works with no battery or deeply discharged battery
    • Ideal diode operation in battery supplement mode
    • High integration includes all MOSFETs, current sensing, and loop compensation
    • 58µA Low battery leakage current with system voltage standby
  • High accuracy
    • ±0.5% Charge voltage regulation
    • ±6% at 1.2A and 1.8A Charge current regulation
    • ±5% at 0.5A, 1.2A and 1.8A Input current regulation

Applications

  • EPOS, Portable speakers, E-cigarette
  • Portable internet devices and accessory

Videos

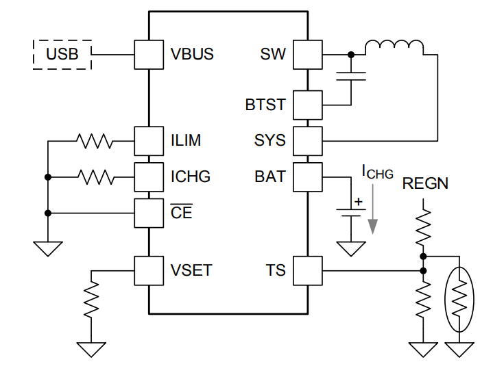
Application Diagram

Application Circuit Diagram - Texas Instruments bq25606 Single Cell 3A Fast Charger
Published: 2017-09-25 | Updated: 2022-06-20