Texas Instruments bq25171-Q1 Linear Battery Charger
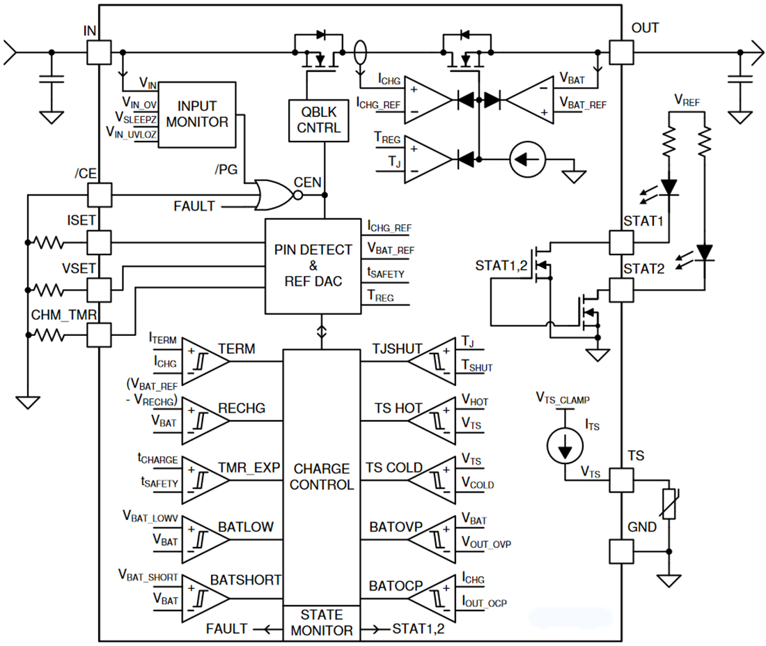
Texas Instruments bq25171-Q1 Linear Battery Charger is an automotive rated 800mA linear charger for 1-cell and 2-cell Li-Ion, Li-Polymer, and LiFePO4, in addition to 1-cell up to 6-cell NiMH battery applications. The device has a single power output that charges the battery. The system load can be placed in parallel with the battery as long as the average system load does not prevent the battery from charging fully within the safety timer duration. When the system load is placed in parallel with the battery, the charge current is shared between the system and the battery.The Texas Instruments bq25171-Q1 has three phases for charging a Li-Ion battery: precharge to recover a fully discharged battery, fast-charge constant current to supply the bulk of the charge, and voltage regulation to reach full capacity. The device charges a NiMH in constant current mode only and terminates the charge cycle when the programmable timer expires or the battery voltage exceeds the VOUT_OVP threshold. In all charge phases, an internal control loop monitors the IC junction temperature and reduces the charge current if an internal temperature threshold, TREG, is exceeded.
Features
- AEC-Q100 qualified for automotive applications
- –40°C ≤ TA ≤ 125°C temperature grade 1
- HBM ESD classification level 2
- CDM ESD classification level C4B
- 40V load-dump tolerant to support charging back-up battery directly from the main battery, 3V to 18V operating
- Automatic Sleep Mode for low power consumption
- 350nA battery leakage current
- 2µA input leakage current when charging disabled
- Support multi-chemistry battery
- 1- to 2-cell Li-Ion, Li-Poly, and LiFePO4
- 1- to 6-cell NiMH with intermittent-charging support
- External resistor programmable operation
- VSET to set battery regulation voltage from 3.5V to 8.4V for Li-Ion, or 1- to 6-cell for NiMH
- ISET to set charge current from 10mA to 800mA
- CHM_TMR to set battery chemistry as Li+ or NiMH, and charge timer duration
- High accuracy
- ±0.5% charge voltage accuracy
- ±10% charge current accuracy
- Charging features
- Precharge current 20% of ISET
- Termination current 10% of ISET
- NTC thermistor input to monitor battery temperature
- CE pin for charging function control
- Two Open-drain output for status and fault indication
- Integrated fault protection
- 18V IN overvoltage protection
- VSET based OUT overvoltage protection
- 1000mA overcurrent protection
- 125°C thermal regulation; 150°C thermal shutdown protection
- OUT short-circuit protection
- VSET, ISET, CHM_TMR pins short/open protection
Applications
- Telematics control unit (TCU)
- Emergency call (eCall)
- Fleet management, asset tracking
- Remote keyless entry (RKE) keyfob
Functional Block Diagram
Published: 2021-04-21
| Updated: 2022-03-11
