Texas Instruments bq24190 USB / Adapter Chargers
Texas Instruments bq24190 I²C Single-Cell USB / Adapter Chargers are highly integrated switch-mode battery charge management and system power path management devices for single-cell Li-Ion and Li-polymer batteries in a wide range of tablets and other portable devices. The low impedance power path of these TI USB / adapter chargers optimizes switch-mode operation efficiency, reduces battery charging time, and extends battery life during the discharging phase. The I2C serial interface with charging and system settings makes bq24190 USB / adapter chargers a flexible solution. These TI devices support various input sources, including a standard USB host port, USB charging port, and high-power DC adapter.Features
- High-efficiency 4.5A switch mode charger
- 92% charge efficiency at 2A, 90% at 4A
- Accelerate charge time by battery path impedance compensation
- Highest battery discharge efficiency with 12mΩ battery discharge MOSFET up to 9A discharge current
- Single input USB-compliant/adapter charger
- USB host or charging port D+/D- detection compatible with USB battery charger Spec 1.2
- Input voltage and current limit supports USB2.0 and USB 3.0
- Input current limit of 100mA, 150mA, 500mA, 900mA, 1.2A, 1.5A, 2A and 3A
- 3.9V-17V input operating voltage range
- USB OTG 5V at 1.3A synchronous boost converter operation
- 93% 5V boost efficiency at 1A
- Narrow VDC (NVDC) power path management
Applications
- Tablet PC
- Smartphone
- Portable audio speaker
- Portable media players
- Internet devices
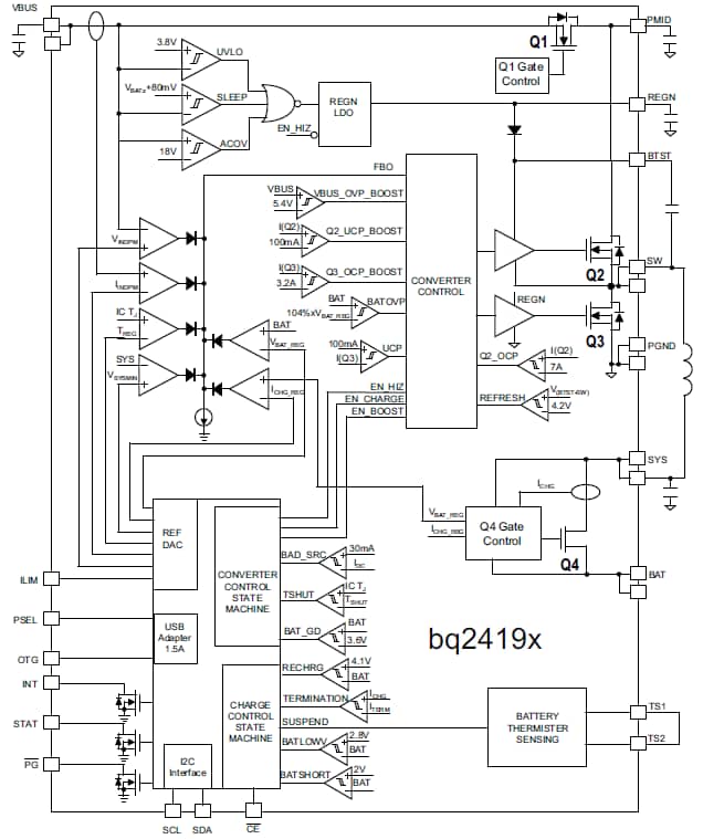
Functional Block Diagram
Published: 2019-04-30
| Updated: 2023-08-31
