STMicroelectronics EVLSRK1000-DP Demonstration Board-INACTIVE
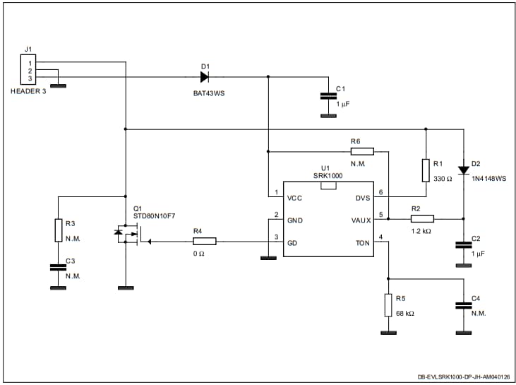
STMicroelectronics EVLSRK1000-DP Demonstration Board is designed for evaluation of the SRK1000 synchronous rectification controller. The SRK1000B adaptive controller implements a control scheme specific for secondary-side synchronous rectification in flyback converters and provides high-current gate-drive outputs for driving N-channel power MOSFET.The EVLSRK1000-DP can operate both in quasi-resonant applications and in fixed frequency (FF) mixed DCM-CCM applications. The board is provided with a setting suitable for QR applications. The device is capable of being used in FF applications with a 100pF capacitor added in C4. A 68kΩ resistor (R5) is provided on the TON pin that fixes the blanking after the turn-on to about 0.8μs. The EVLSRK1000-DP includes the SR MOSFET STD80N10F7 (DPAK package) and can be easily implemented into an existing converter to substitute rectifier diodes.
Published: 2019-02-14
| Updated: 2020-05-19
