STMicroelectronics STEVAL-VP26K02F Evaluation Board
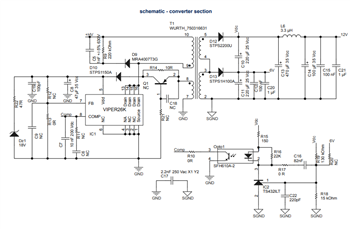
STMicroelectronics STEVAL-VP26K02F Evaluation Board implements a double output isolated SSR flyback designed to supply smart meter and PLC systems. This evaluation board incorporates the VIPER267KDTR offline high-voltage converter that features a 1050V avalanche-rugged power section. The VIPER267KDTR converter also offers PWM operation at 60kHz with frequency jittering at lower EMI, current limiting with a 700mA fixed set point, and on-board soft-start. This VIPER267KDTR converter supports isolated flyback with an optocoupler, primary-side regulation, and non-isolated flyback with resistive feedback, buck, and buck boost SMPS topologies.Features
- Implements a double output isolated SSR flyback converter
- Developed using the VIPER267KDTR offline high-voltage converter
- EMC with EN55022, EN61000, EN61000-4-4, EN61000-4-5, and EN61000-4-6
- WEEE compliant
Specifications
- Double output voltage
- 12V at 0.7Arms (1A peak)
- 6V at 200mA
- 85VAC to 500VAC extended AC mains input voltage range
- 47Hz to 63Hz mains frequency range
- -40°C to +85°C operating temperature range
Published: 2019-10-21
| Updated: 2024-02-19
