STMicroelectronics STEVAL-MKI205V1 Adapter Board

STMicroelectronics STEVAL-MKI205V1 Adapter Board is ideal for development with the LPS33W product family. The STMicroelectronics LPS33W MEMS Pressure Sensors are ultra-compact and function as a digital output barometer. The STEVAL-MKI205V1 Adapter Board offers an effective solution for fast system prototyping and device evaluation within the user's application.

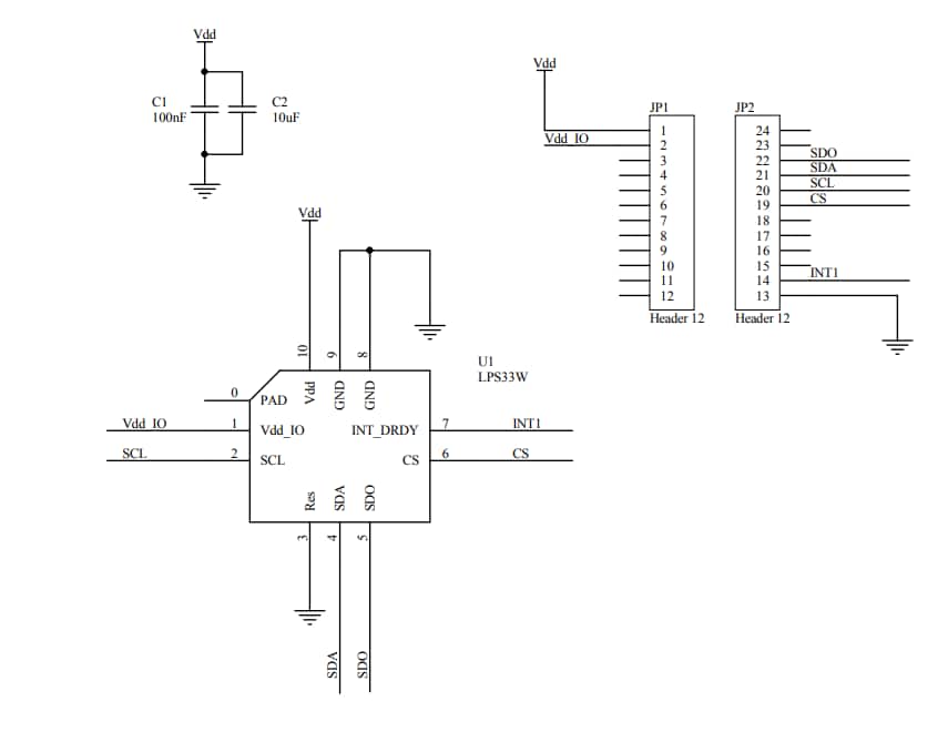
The STEVAL-MKI205V1 can be plugged into a standard DIL 24 socket, providing the complete LPS33W pin-out. The Board comes ready to use with the required VDD power supply line decoupling capacitors. The STEVAL-MKI205V1 is supported by the STEVAL-MKI109V3 Motherboard with a high-performance 32-bit microcontroller. The MCU functions as a bridge between the sensor and a PC, on which it is possible to use the downloadable graphical user interface (Unico GUI) or dedicated software routines for customized applications.

Features

  • Complete LPS33W pinout for a standard DIL 24 socket
  • Fully compatible with and STEVAL-MKI109V3 Motherboard
  • RoHS compliant
  • WEEE compliant

Schematic

Schematic - STMicroelectronics STEVAL-MKI205V1 Adapter Board
Published: 2019-05-09 | Updated: 2024-02-23