STMicroelectronics LD39030 Low Quiescent Current Linear Regulator ICs
STMicroelectronics LD39030 Low Quiescent Current Linear Regulator ICs are high accuracy voltage regulators that provide 300mA of maximum current from an input voltage ranging from 1.5V to 5.5V, with a typical dropout voltage of 300mV. The LD39030 is available in a DFN4 1x1 package, allowing maximum space-saving. The device is stabilized with a ceramic capacitor on the output. The ultra-low drop voltage, low quiescent current, and low noise features, together with the internal soft-start circuit, make the LD39030 suitable for low-power battery-operated applications.Features
- Input voltage from 1.5 to 5.5V
- Ultralow dropout voltage (300mV typ. at 300mA load)
- Very low quiescent current (20μA typ. at no load, 0.03μA typ. in off mode)
- Output voltage tolerance of ±0.5% (A version) or ±2.0% @ 25°C (standard version)
- 300mA guaranteed output current
- Wide range of output voltages available on request: from 0.8V up to 5.0V in 50mV step
- High PSRR (80dB@1kHz, 50db@100kHz)
- Logic-controlled electronic shutdown
- Internal soft-start
- Optional output voltage discharge feature
- Compatible with ceramic capacitor COUT = 0.47μF
- Internal constant current and thermal protection
- Available in DFN4 1x1
- Operating temperature range of -40°C to 125°C
Applications
- Mobile phones
- Tablets
- Digital still cameras (DSC)
- Cordless phones and similar battery-powered systems
- Portable media players
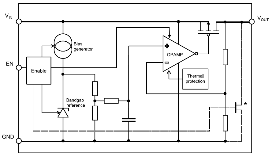
Block Diagram
Published: 2016-03-29
| Updated: 2025-03-24
