Skyworks Solutions Inc. SKY66397-12EK1 Evaluation Board
Skyworks Solutions Inc. SKY66397-12EK1 Evaluation Board evaluates the fully input/output matched SKY66397-12 high-efficiency power amplifier for its features and all functionalities. The SKY66397-12 power amplifier is designed for FDD and TDD 2G/3G/4G LTE systems that operate from 2300MHz to 2700MHz wide instantaneous bandwidth. This amplifier offers 35dB high gain, high-efficiency (PAE = 35% @ +28dBm), pin-to-pin compatibility to PA family that supports all 3GPP bands. Typical applications include driver amplifiers for micro-/macro-base stations, FDD and TDD 2G/3G/4G LTE systems, 3GPP bands, enterprise small cells, active antenna array, and massive MIMO.Applications
- FDD and TDD 2G/3G/4G LTE systems
- Supports 3GPP Bands 7, 38, and 41 small-cell base stations
- Driver amplifier for micro base stations and macro base stations
- Active antenna array and massive MIMO
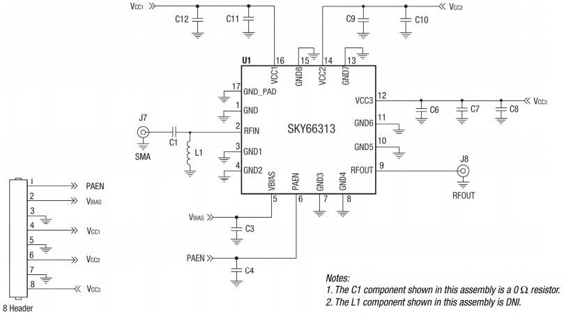
Application Schematic
Published: 2020-06-30
| Updated: 2022-03-11
