ROHM Semiconductor BD63910MUV Stepper Motor Driver
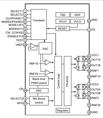
ROHM Semiconductor BD63910MUV Stepper Motor Driver is a bipolar low-consumption driver that is driven by a PWM current. This motor driver operates at 36V rated supply voltage and 1A rated output current. The BD63910MUV motor driver adopts CLK-IN and PARA-IN driving mode for the input interface. This motor driver includes full (two kinds)-, half (three kinds)-, quarter (two kinds)-, 1/8-, and 1/16-step modes. The BD63910MUV motor driver from ROHM Semiconductor features the current decay mode switch with the linearly variable FAST/SLOW DECAY ratio. This motor driver incorporates the normal rotation and reverse rotation switching functions. Typical applications include PPC, multi-function printers, laser beam printers, ink-jet printers, monitoring cameras, WEB cameras, sewing machines, photo printers, FAX, scanners, and mini printers.Features
- Bipolar low-consumption driver
- Driven by PWM current
- Low ON resistance DMOS output
- CLK-IN and PARA-IN drive mode
- Built-in spike noise cancel function
- Full (two kinds)-, half (three kinds)-, quarter (two kinds)-, 1/8-, and 1/16-step modes
- Freely timing excitation mode switch
- Current decay mode switch with linearly variable FAST/SLOW DECAY ratio
- Normal rotation and reverse rotation switching
- Power save function
- Built-in logic input pull-down resistor
- Power-on reset function
- Thermal Shutdown circuit (TSD)
- Over-Current Protection circuit(OCP)
- Under-Voltage Lockout circuit (UVLO)
- Over-Voltage Lockout circuit (OVLO)
- Ghost supply prevention that protects against malfunction when the power supply is disconnected
- Adjacent pins short protection
- Microminiature, ultra-thin, and high heat-radiation (exposed metal type) package
Applications
- PPC, multi-function printer, laser beam printer, and ink-jet printer
- Monitoring camera and WEB camera
- Sewing machine
- Photo printer, FAX, scanner, and mini printer
- Toy and robot
Specifications
- 8V to 28V supply voltage range
- 36V VCC (maximum)
- 1A rated output current (continuous)
- 1.5A rated output current (peak)
- 1.3Ω output ON resistance (total of upper and lower resistors)
- VQFN028V5050 package with 5mm x 5mm x 1mm dimensions
Block Diagram
Application Circuit Diagram
Published: 2020-04-14
| Updated: 2024-09-26
