ROHM Semiconductor BD18347AEFV-M Constant Current LED Driver
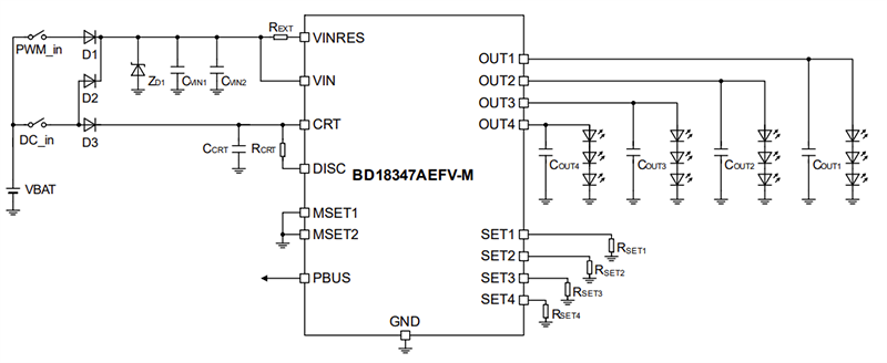
ROHM Semiconductor BD18347AEFV-M Constant Current LED Driver is a four-channel, 40V-withstanding constant current LED driver with built-in energy-sharing control. LED Open Detection, the OUTx (all later x=1 to 4) pin Short Circuit Protection, Overvoltage Mute, and a Thermal Shutdown function enable high reliability in internal and external automotive LED applications. The 5.0mm x 6.4mm x 1.0mm HHSSOP-B16 packaged device features a 5.5V to 20.0V input range and a 150mA maximum output current per channel in a -40°C to +125°C operating temperature range.Features
- AEC-Q100 Grade 1 qualified
- Functional safety supportive automotive product
- Energy sharing control
- PWM dimming function
- License lamp mode
- LED open detection
- OUTx pin short circuit protection
- Overvoltage mute function
- Disable LED open detection function at a reduced-voltage
- LED failure I/O functions
- Boost topology
- 5.0mm x 6.4mm x 1.0mm, HTSSOP-B16 package
Applications
- Exterior automotive LED lamps
- Rear lamp
- License lamp
- DRL/position lamp
- Fog lamp
- Interior automotive LED lamps
- Air conditioner lamp
- Interior lamp
- Cluster lights
Specifications
- 5.5V to 20.0V input range
- 40V output
- 150mA/ch maximum output current
- ±5% output current accuracy
- ±5% relative channel accuracy
- 750Hz maximum CR timer frequency
- 100µs minimum PWM pulse width
- 7mA maximum supply current
- -40°C to +125°C operating temperature range
Typical Application Circuit
Block Diagram
Published: 2023-05-02
| Updated: 2023-05-04
