Qorvo QPA4425 RF Amplifiers
Qorvo QPA4425 RF Amplifiers are GaAs pHEMT/MESFET 75Ω push-pull amplifiers that feature 25dB of flat gain and low noise. These RF amplifiers are designed to support DOCSIS 3.1 applications up to 1218MHz using a single 24V supply. Qorvo QPA4425 RF Amplifiers come in a compact size and low junction-to-case thermal resistance, enabling integration that is ideally suited for hybrid module applications. Applications include broadband CATV hybrid modules, headend cable modem termination system (CMTS) equipment, and 75Ω amplifiers.Features
- 25dB at 1218MHz high gain
- Adjustable bias
- 47MHz to 1218MHz bandwidth range
- 47dBmv/channel flat
- 5dB low noise
- Excellent composite distortion
- pHEMT/MESFET device technologies
- 40-pin 5x7 QFN compact size package
- 7W power consumption (24V, 290mA)
Applications
- DOCSIS 3.1
- Broadband CATV hybrid modules
- Head-end CMTS equipment
- 75Ω amplifiers
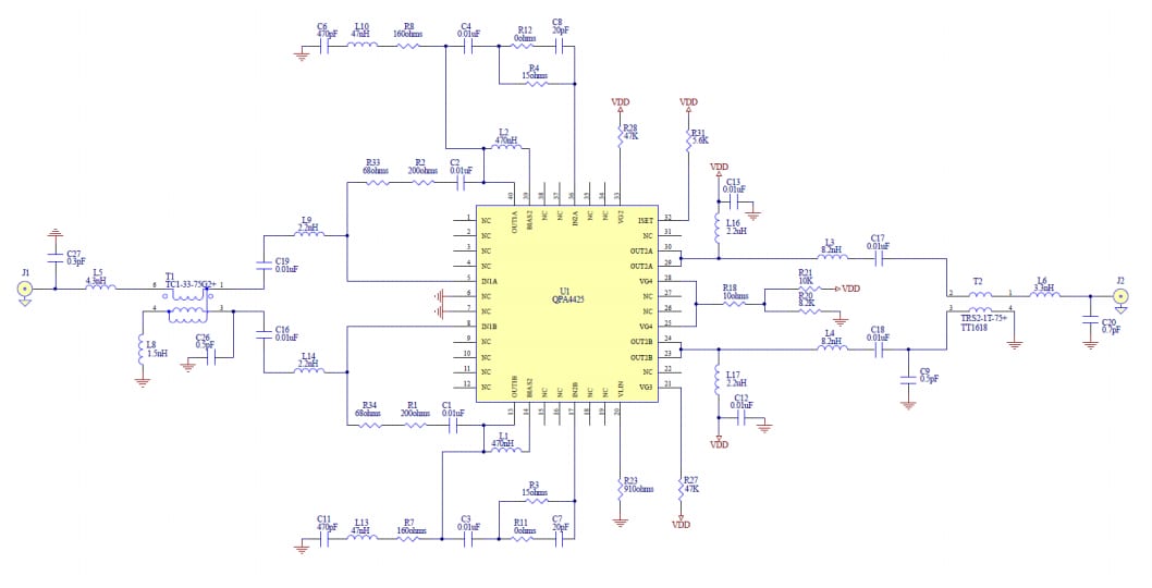
Block Diagram
Typical Application Diagram
Published: 2020-10-28
| Updated: 2024-08-27
