Power Integrations RDK-399 Reference Design

Power Integrations RDK-399 Reference Design

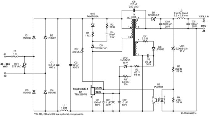
Power Integrations RDK-399 Reference Design includes a universal input, 12V, 1A flyback power supply using a TNY288PG device from the TinySwitch-4 family of ICs. It contains the complete specification of the power supply, a detailed circuit diagram and the entire bill of materials required to build the supply. The extensive documentation of the power transformer is also included along with test data and oscillographs of the most important electrical waveforms. The board provides a number of user configurable options which are designed to demonstrate the features and flexibility of the TinySwitch-4 family. These include easy adjustment of the device current limit for increased output power or higher efficiency operation and a latched output overvoltage shutdown. 

Features
  • EcoSmart - meets all existing and proposed energy efficiency standards including U.S. DOE EISA2007 (Level VI) and European Commission Code of Conduct (Ver. 5)
  • No-load consumption <140 mW at 265 VAC (no bias winding required)
  • >83% average active-mode efficiency
  • BP/M capacitor value selects power MOSFET current limit for greater design flexibility
  • Output overvoltage protection (OVP) using primary bias winding sensed shutdown feature
  • Tightly toleranced I2f parameter (-10%, +12%) reduces system cost
  • Increases MOSFET and magnetics power delivery
  • Reduces overload power, which lowers output diode and capacitor costs

  • Integrated TinySwitch-4 Safety/Reliability features
  • Accurate (±5%), auto-recovering, hysteretic thermal shutdown function maintains safe PCB temperatures under all conditions
  • Auto-restart protects against output short-circuit and open loop fault conditions
  • >3.2 mm creepage on package enables reliable operation in high humidity and high pollution environments
  • Meets EN550022 and CISPR-22 Class B conducted EMI with >12 dBμV margin
  • Meets IEC61000-4-5 Class 3 AC line surge
Schematic
Schematic
eNews
  • Power Integrations
Published: 2018-04-09 | Updated: 2018-04-09