PANJIT DRFLYBACK-A Quasi-Resonant (QR) Flyback Controller
PANJIT DRFLYBACK-A Quasi-Resonant (QR) Flyback Controller is a switch-mode converter for AC to DC that works like a buck-boost controller. This high-power density controller integrates a high-side 650V/4A 1.2Ω MOSFET and supports the switching MOSFET to work in Zero Voltage Switching (ZVS) mode. Thus, the switching loss of the power switches is minimized, and the efficiency is optimized. The resonant flyback controller can be used in conjunction with GaN or SiC to meet higher frequency power system design requirements. Typical applications include USB-C™ PD charger, power adapter, and auxiliary power.Features
- High side 650V/4A 1.2Ω MOSFET integrated
- ZVS for low-side and high-side switches
- Optimal efficiency and power density
- Power supply applications from 30W to under 150W
- Suitable for GaN or SiC applications
- <30mW ultra-low no-load consumption
Applications
- USB-C™ Powdered Device (PD) charger
- Power adapter
- Auxiliary power
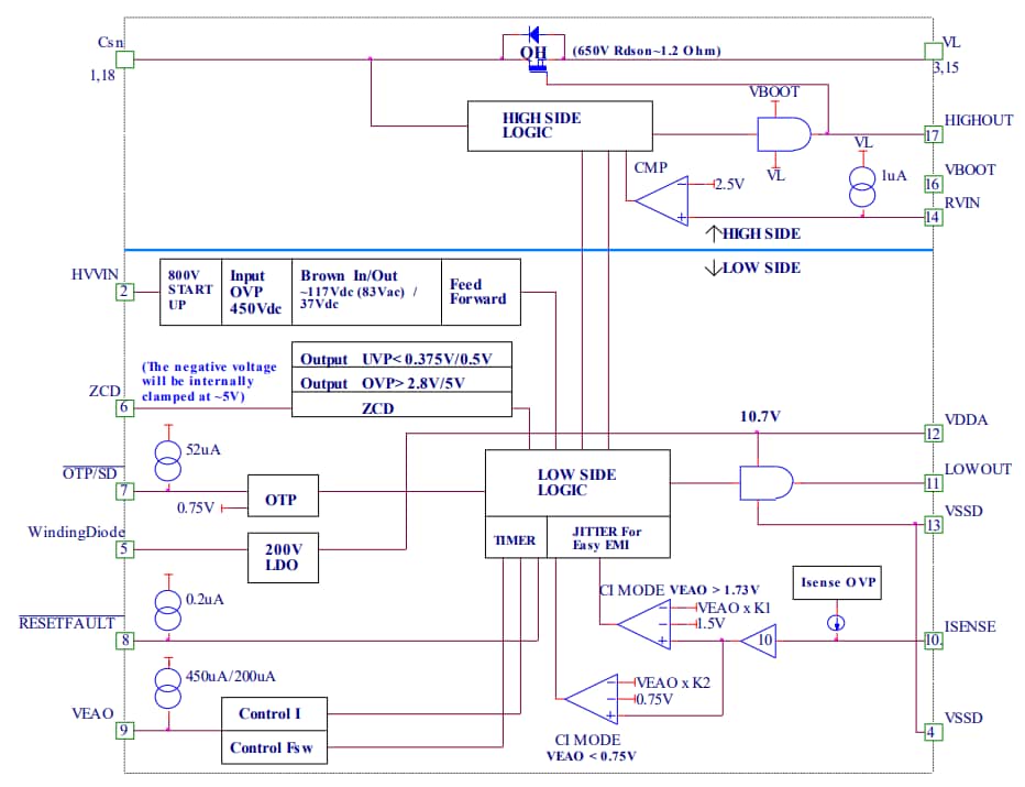
Block Diagram
Published: 2023-05-22
| Updated: 2023-06-20
