onsemi NXH80B120MNQ0 Full SiC MOSFET Module
onsemi NXH80B120MNQ0 Full SiC MOSFET Module contains a dual boost stage and SiC MOSFETs diodes that provide lower conduction and switching losses. This SiC MOSFET module enables designers to achieve high efficiency and superior reliability. The NXH80B120MNQ0 module features a low inductive layout, solderable pins, thermistor, low reverse recovery, and fast switching SiC diodes. This SiC MOSFET module offers a -40°C to 125°C of storage temperature range, and −40°C to (TJMAX –25°C) of module operating junction temperature range. The NXH80B120MNQ0 module is ideally used in solar inverters and uninterruptable power supplies.Features
- Low reverse recovery and fast switching SiC diodes
- 1600V bypass and anti−parallel diodes
- Low inductive layout
- Solderable pins
- Thermistor
- Pb−Free, Halogen Free/BFR Free, and RoHS compliant
Specifications
- -40°C to 125°C of the storage temperature range
- 1200V 80mΩ SiC MOSFETs
Applications
- Solar inverters
- Uninterruptable power supplies
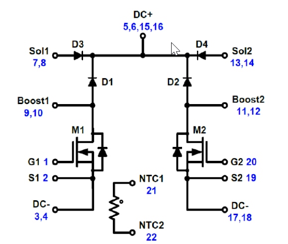
Schematic Diagram
Published: 2022-04-07
| Updated: 2024-06-18
