onsemi NCS21xR & NCV21xR Current Shunt Monitors
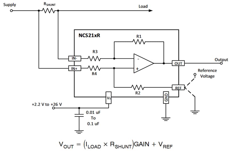
onsemi NCS21xR and NCV21xR Current Shunt Monitors are voltage output, current sense amplifiers that can measure voltage across shunts at common-mode voltages from -0.3V to +26V, independent of supply voltage. These devices feature zero-drift architecture with a low offset, enabling current sensing across the shunt with maximum voltage drop as low as 10mV full-scale. These devices can operate from a single +2.2V to +26V power supply, drawing a maximum of 150µA of supply current.The NCS21xR and NCV21xR Current Shunt Monitor ICs are offered in compact SC70-6 and UQFN10 packages for design flexibility. The NCV21xR devices are AEC-Q100 Qualified for use in automotive applications.
Features
- -0.3V to 26V Wide common-mode input range
- ±35µV, ±100µV, or ±150µV max. Low offset voltage
- 0.5µV/°C max. Low offset drift
- 2.2V to 26V Supply voltage
- High-side current sensing for high voltage systems
- Low Ohm value current sense resistors
- High accuracy over temperature leading to better power efficiency
- Wide supply voltage range provides system flexibility
Applications
- Power Monitoring
- Power Adapters
- LED Power Supply
- Over Current Protection
- Automotive
- Closed Loop Feedback Circuits
Application Schematic Example
Published: 2018-03-27
| Updated: 2023-08-03
