onsemi NCP3284 Single-Phase Voltage Regulators
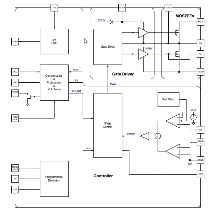
onsemi NCP3284 Single-Phase Voltage Regulators integrate power MOSFETs to provide a high-efficiency, compact-footprint power management solution. The device integrates a DC/DC controller with two highly efficient MOSFETs into a signal thermally enhanced 5mm x 6mm QFN package. The NCP3284 Regulators utilize a patented enhanced ramp pulse modulation control architecture that delivers ultra-fast load transients that enable the reduction of external capacitors and/or provide better transient tolerances.onsemi NCP3284 Regulators can deliver up to 30A TDC output current on a wide output voltage range. The NCP3284 Single-Phase Voltage Regulators operate in high switching frequencies up to 1MHz, allowing small-sized inductors and capacitors. The NCP3284 features differential voltage sense, flexible soft-start programming, and comprehensive protections. The device maintains high efficiency provided by the integrated solution with high-performance power MOSFETs.
Features
- 4.5V~18V input voltage with input feedforward
- 0.8V~minimum (0.85 × VIN, 5.5V) output voltage with remote voltage sense
- 500k/600k/800k/1MHz switching frequency
- Up to 30A continuous output current and 45A pulse current
- Integrated 5V LDO or external 5V supply
- Enable with programmable VIN UVLO
- Selectable forced CCM and auto DCM/CCM for high efficiency at light load
- Programmable soft start
- Output discharge in shutdown
- Programmable current limit
- Under-voltage protection and over-voltage protection
- Recoverable thermal shutdown protection
- Selectable protection mode (Latch-off or Hiccup)
- Power Good indicator
- PQFN37, 5mm x 6mm, 0.5mm pitch package
- Lead-free and RoHS compliant
Applications
- Point of load
- Telecom and networking
- Server and storage systems
- Computing
Block Diagram
Published: 2019-11-07
| Updated: 2024-02-07
