NXP Semiconductors PT2001 Programmable Solenoid Controller (PSC)
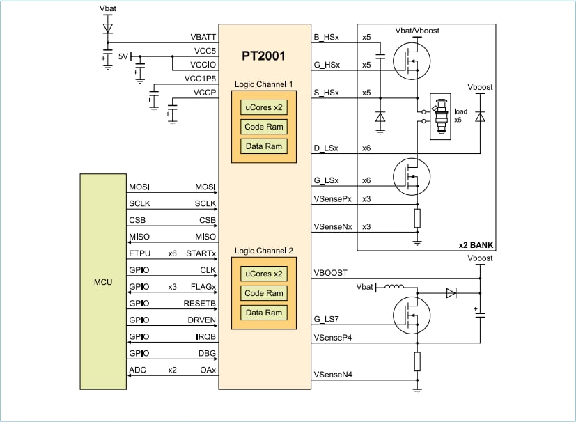
NXP Semiconductors PT2001 Programmable Solenoid Controller (PSC) is a SMARTMOS gate driver IC designed for precision automotive solenoid control applications and is intended to relieve the main microcontroller from the intensive task of the actuator control. The NXP PT2001 includes individual charge pump outputs for each high-side predriver and high-voltage DC-to-DC converter predriver. The gate drive, diagnostics, and protection against external faults are managed through four independent and concurrent digital microcores. Each of the two logic channels includes two microcores and their own code RAM and data RAM.The internal microcode of the PT21001 is protected against theft via encryption and corruption via checksums. Those microcores are optimized to control power MOSFET with a small latency time. The microcores also enable the computation to be moved from the MCU to PT2001, clearing the MCU for other critical tasks. The PT2001 can control two banks of two/three injectors each.
Features
- Programmable integrated End-of-Injection (EOI) measurement function
- Outputs configurable into 2-bank operation
- Five high-side / seven low-side predrivers
- PWM frequency: 100kHz
- Four programmable slew rates: 12.5V/μs to 300V/μs
- Flexible current profile management through four programmable microcores running at 6MHz
- Programmable integrated diagnostics
- Openload
- Undervoltage
- Overvoltage
- Overcurrent
- Overtemperature
- Automatic freewheeling control
- Independent DRVEN pin for safety
- ISO 26262-compliant development
- Embedded encryption for microcode protection
- 16-bit SPI control with IRQB plus three interrupt flags
- 36V tolerant digital IOs
- -40°C to +125°C ambient temperature range
- HLQFP-64 package
Applications
- Diesel engine management
- Direct injection engines
- Powertrain companion chip
- Transmission and gearbox
- Electric pumps
- Motor Control and Auxiliaries
Simplified Application Diagram
Block Diagram
Published: 2020-02-04
| Updated: 2024-10-28
