NXP Semiconductors MCXW236B-CLICK Add-On Board
NXP Semiconductors MCXW236B-CLICK Add-On Board is designed to integrate BLUETOOTH® Low Energy (BLE) functionality into a wide range of applications. It features the MCXW236BHN, a highly integrated, single-chip, ultra-low-power Bluetooth LE 5.3 wireless transceiver with an embedded microcontroller and flash memory. The board supports SPI, UART, and I2C communication interfaces. It comes preprogrammed for FSCI Host Interface mode, allowing control via the UART interface. The NXP Semiconductors MCXW236B-CLICK is fully compatible with the mikroBUS® socket, making it easy to integrate into any host system that supports the mikroBUS standard.
Features
- Ultra-low-power MCXW236BHN wireless MCU supporting Bluetooth LE
- Fully compliant with Bluetooth 5.3 Low Energy
- Reference design with a small-footprint and low-cost RF node
- Single-ended input/output port
- Low count of external components
- Maximum output power can reach up to +6dBm
- On-chip DC-DC converter in Buck mode
- 32MHz reference oscillator for RF operation
- 32.768kHz reference oscillator used for low-power operation
- RF transmitter level range
- From -31dBm to +2dBm without a capacitor–inductor–capacitor (CLC) filter or matching components
- With a CLC filter up to +6dBm
- A PCB printed 2.4GHz antenna preprogrammed with FSCI Host interface code
- A low-cost 2-layer PCB
- MCXW236B-CLICK is compatible with the mikroBUS socket and can be used on any host system supporting the mikroBUS standard
- Serial interfaces
- SPI peripheral up to 24Mbit/s
- UART, intended for debugging purposes
- I2C is reserved for future use
Applications
- Industrial
- Access control
- Appliances
- Companion chip for UWB tracking tags and localization applications
- Continuous Glucose Monitoring (CGM)
- Control panels
- Lighting
- Patient monitors
- Respiratory care
- Sensors
- Smart inhalers
- Vital signs monitors
- Window coverings
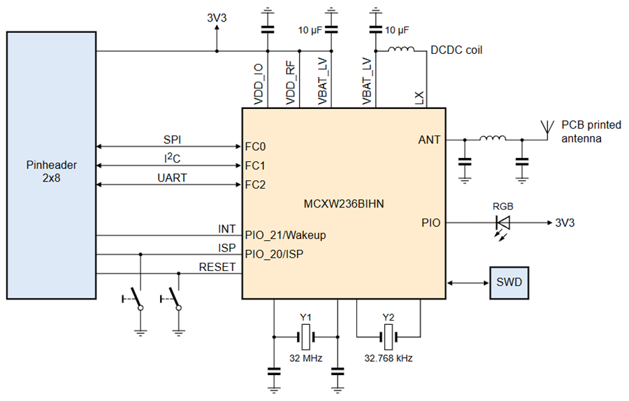
Block Diagram
Board Layout
Published: 2026-02-18
| Updated: 2026-03-23
